HOME   LIST
‹–   –›

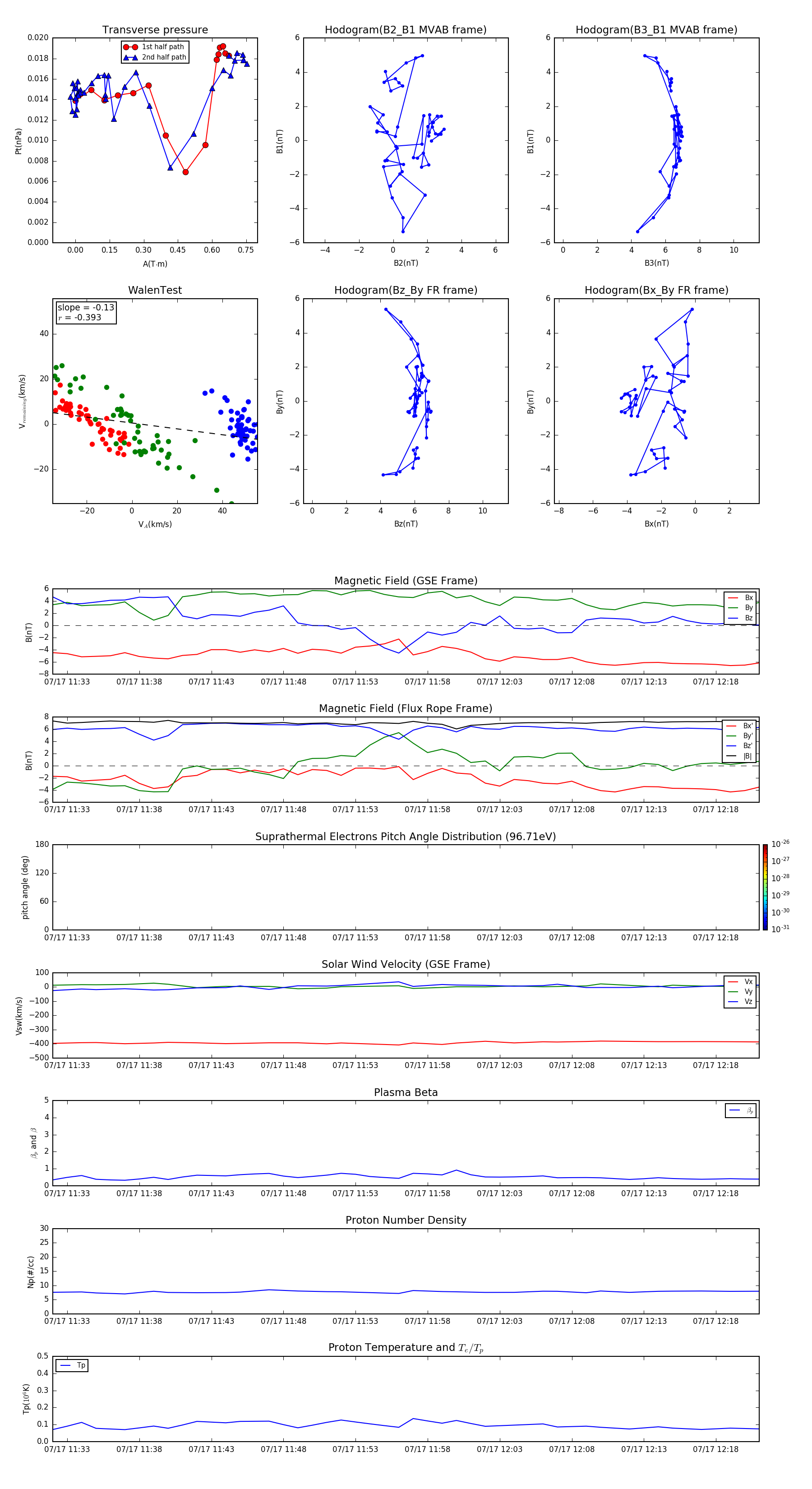
Flux Rope in 2002

Flux Rope Event 2002-07-17 11:32 ~ 2002-07-17 12:21 (50 minutes)


plot