HOME   LIST
‹–   –›

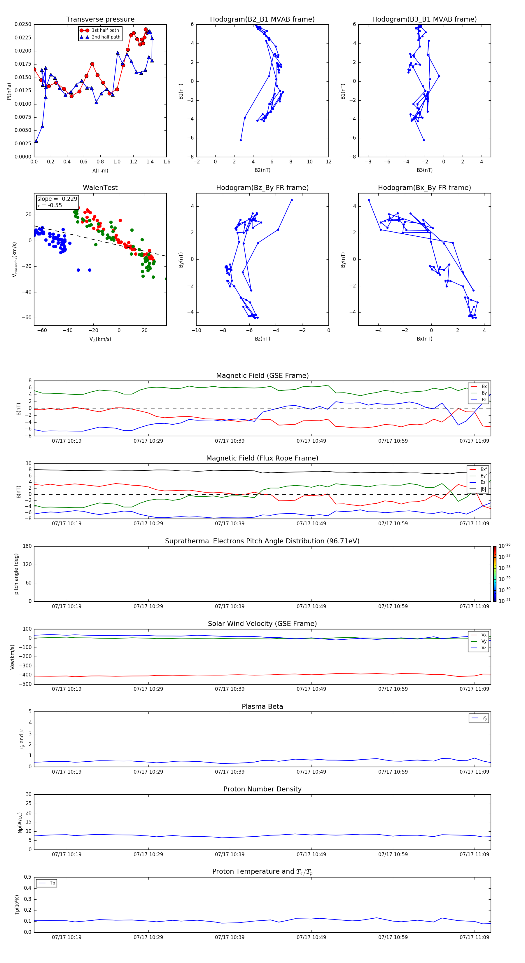
Flux Rope in 2002

Flux Rope Event 2002-07-17 10:15 ~ 2002-07-17 11:11 (57 minutes)


plot