HOME   LIST
‹–   –›

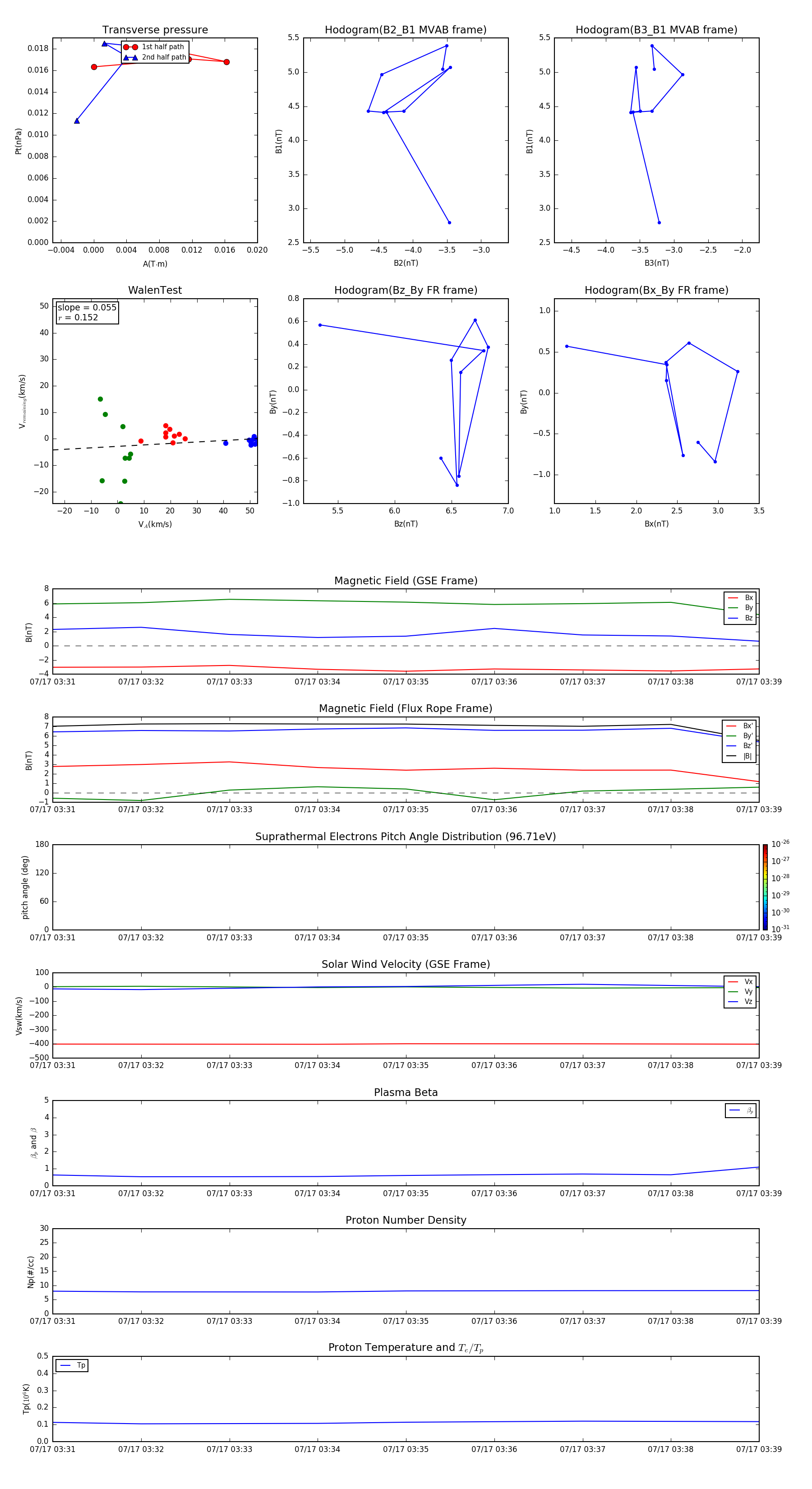
Flux Rope in 2002

Flux Rope Event 2002-07-17 03:31 ~ 2002-07-17 03:39 (9 minutes)


plot