HOME   LIST
‹–   –›

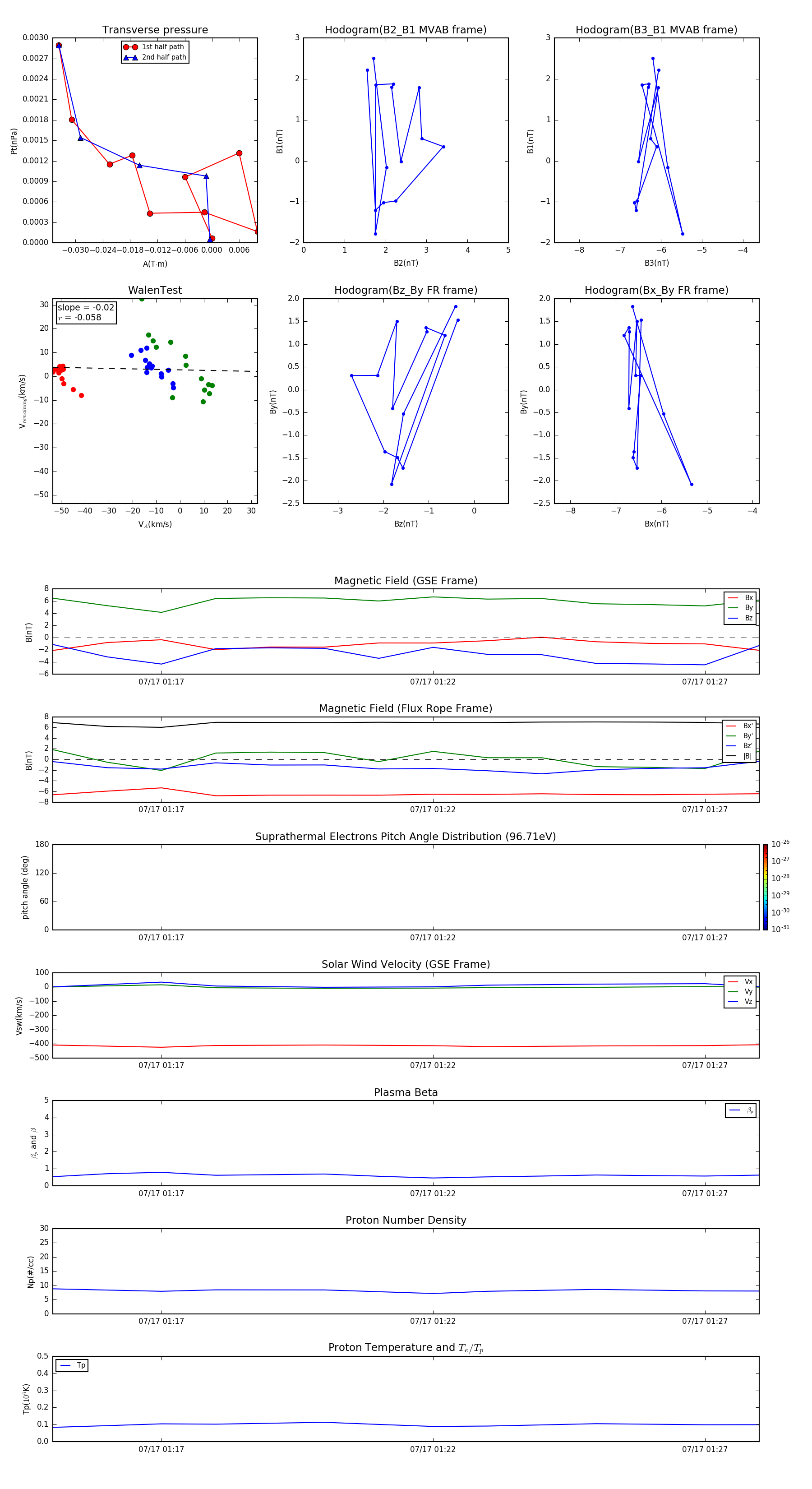
Flux Rope in 2002

Flux Rope Event 2002-07-17 01:15 ~ 2002-07-17 01:28 (14 minutes)


plot