HOME   LIST
‹–   –›

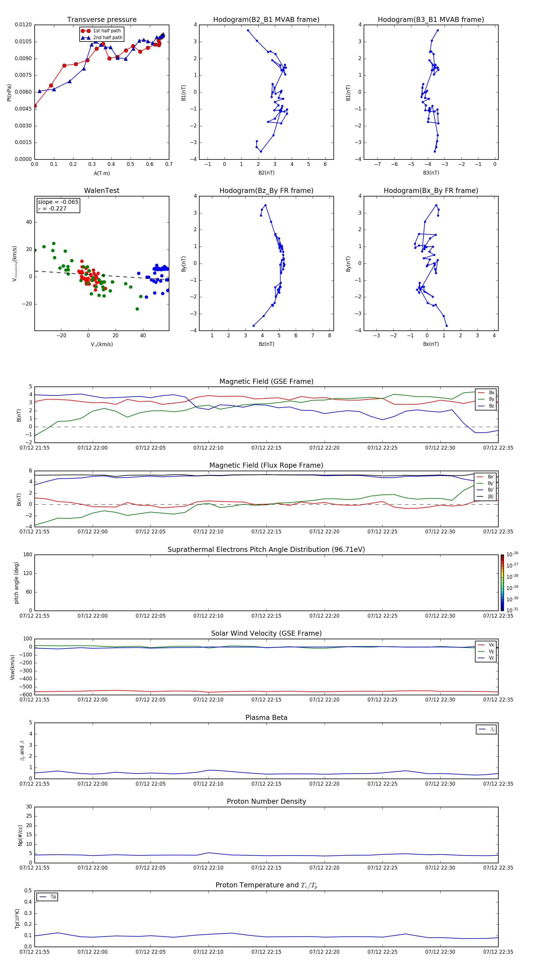
Flux Rope in 2002

Flux Rope Event 2002-07-12 21:55 ~ 2002-07-12 22:35 (41 minutes)


plot