HOME   LIST
‹–   –›

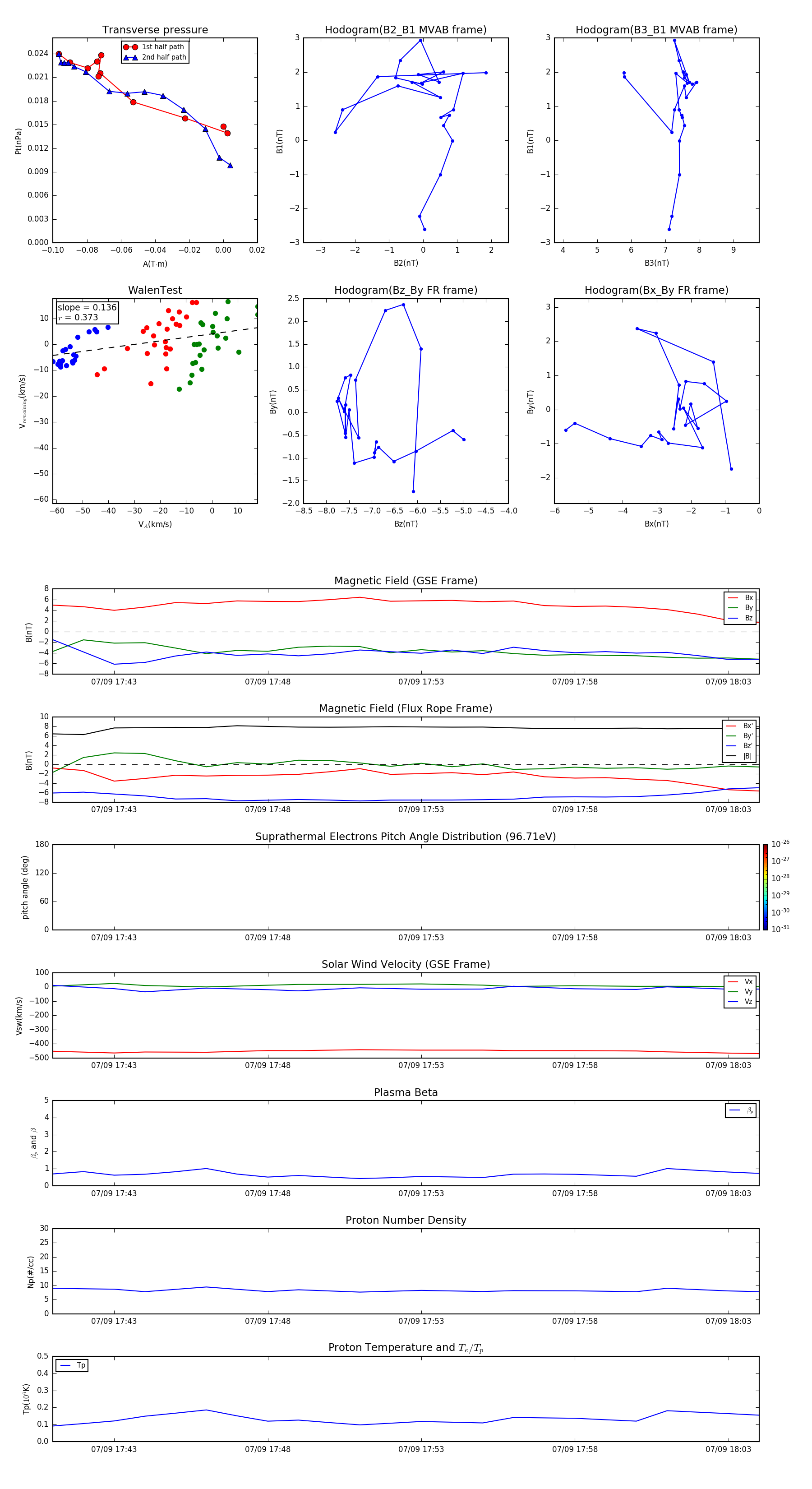
Flux Rope in 2002

Flux Rope Event 2002-07-09 17:41 ~ 2002-07-09 18:04 (24 minutes)


plot