HOME   LIST
‹–   –›

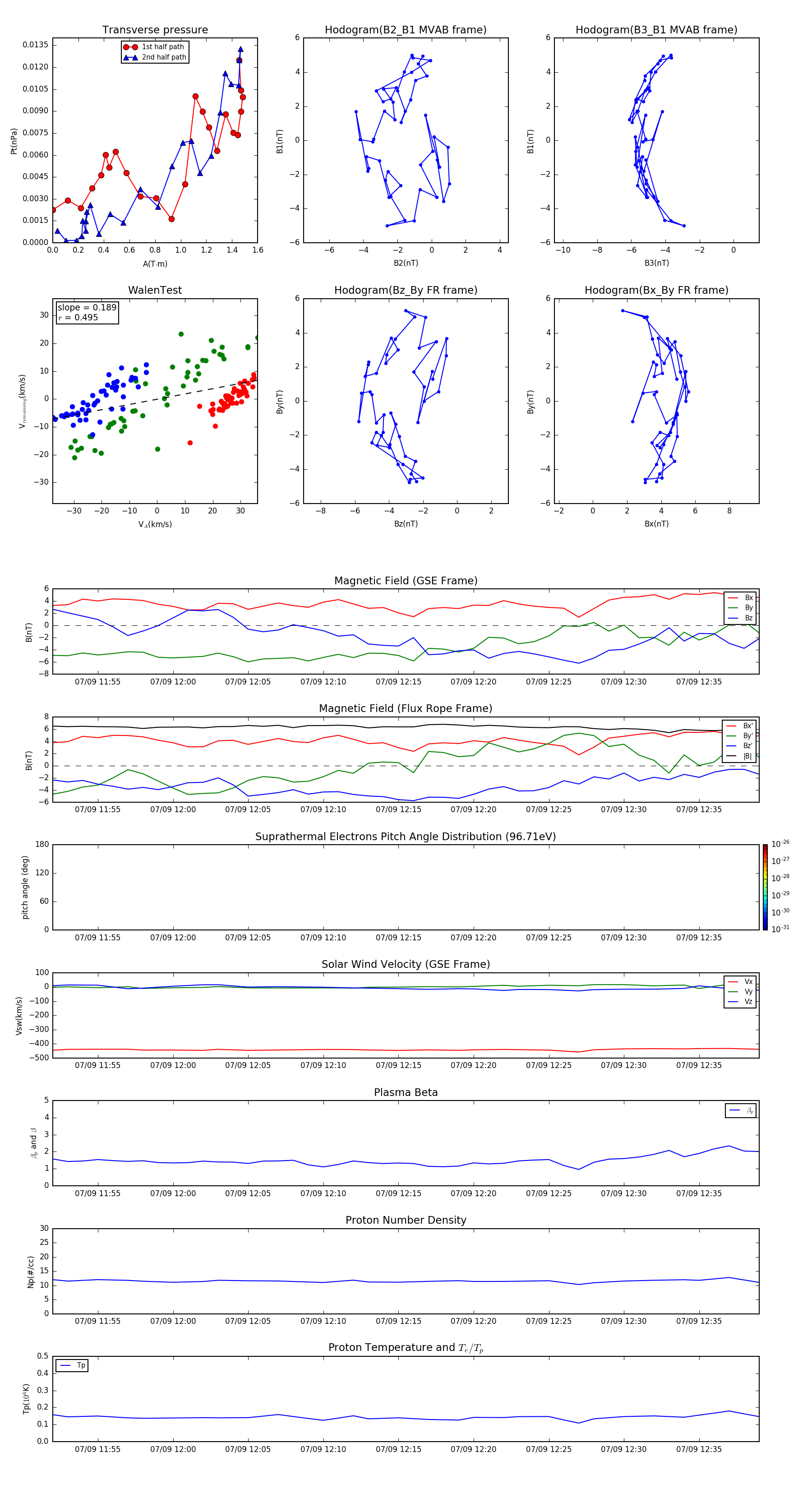
Flux Rope in 2002

Flux Rope Event 2002-07-09 11:52 ~ 2002-07-09 12:39 (48 minutes)


plot