HOME   LIST
‹–   –›

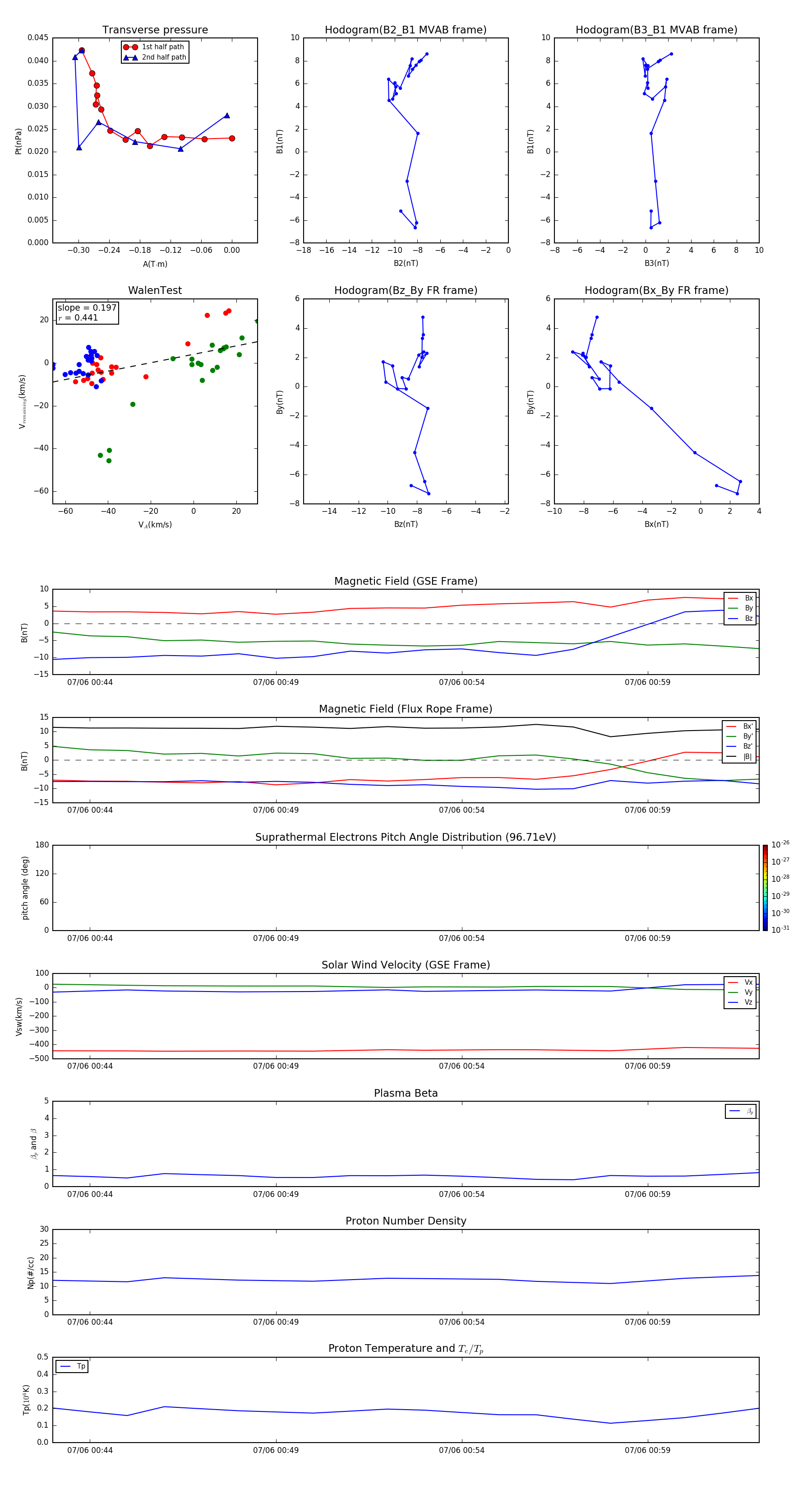
Flux Rope in 2002

Flux Rope Event 2002-07-06 00:43 ~ 2002-07-06 01:02 (20 minutes)


plot