HOME   LIST
‹–   –›

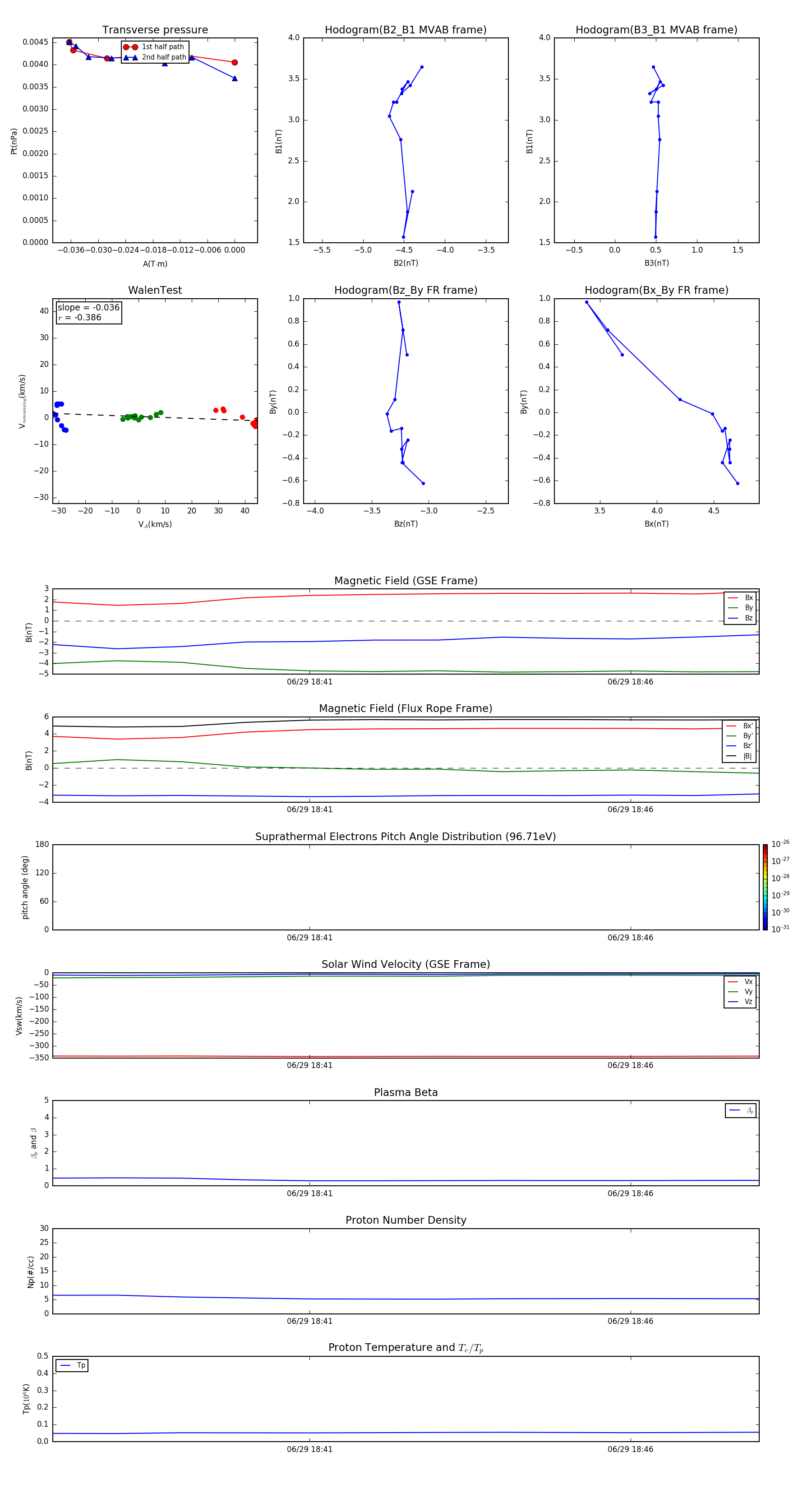
Flux Rope in 2002

Flux Rope Event 2002-06-29 18:37 ~ 2002-06-29 18:48 (12 minutes)


plot