HOME   LIST
‹–   –›

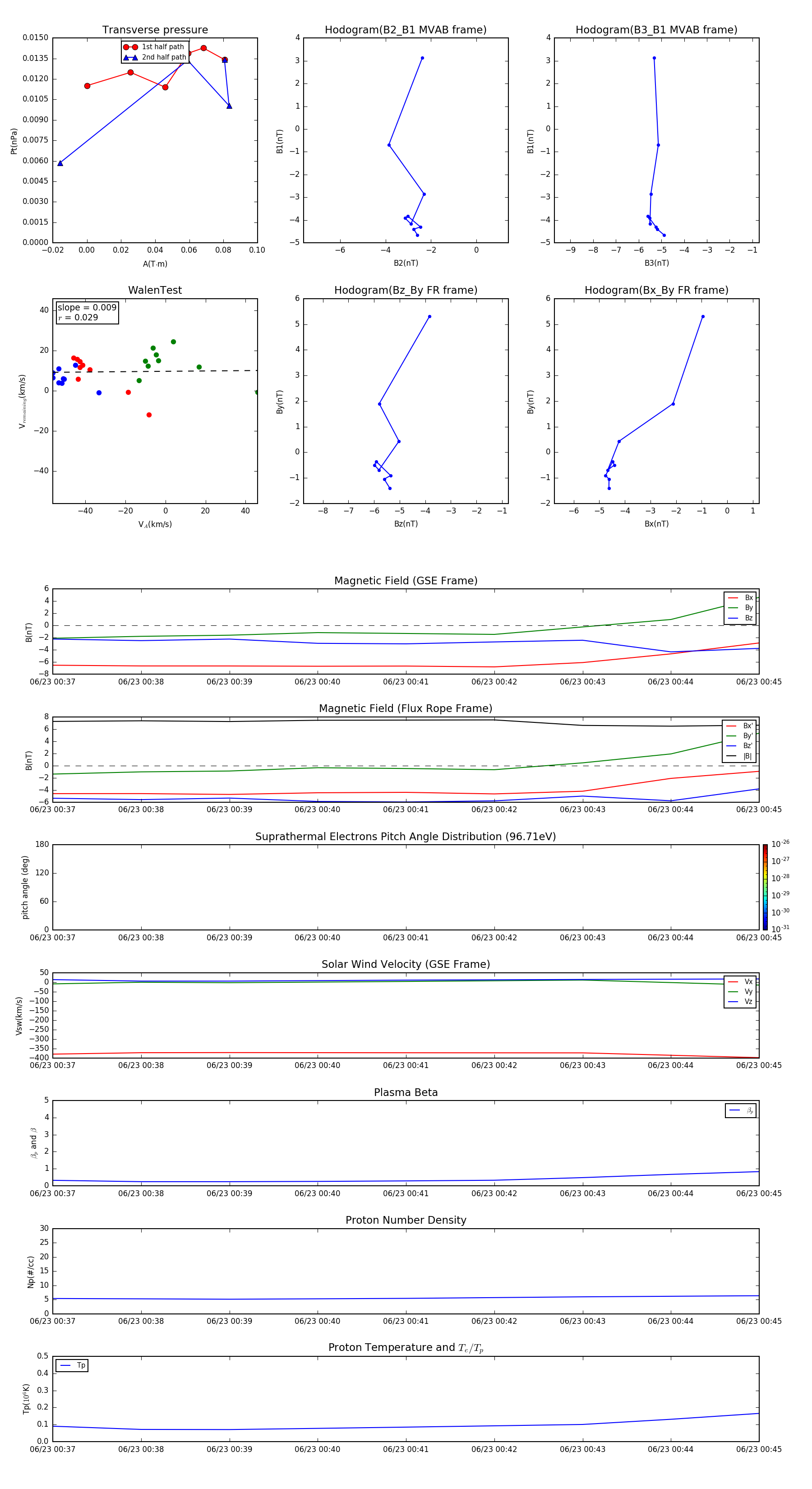
Flux Rope in 2002

Flux Rope Event 2002-06-23 00:37 ~ 2002-06-23 00:45 (9 minutes)


plot