HOME   LIST
‹–   –›

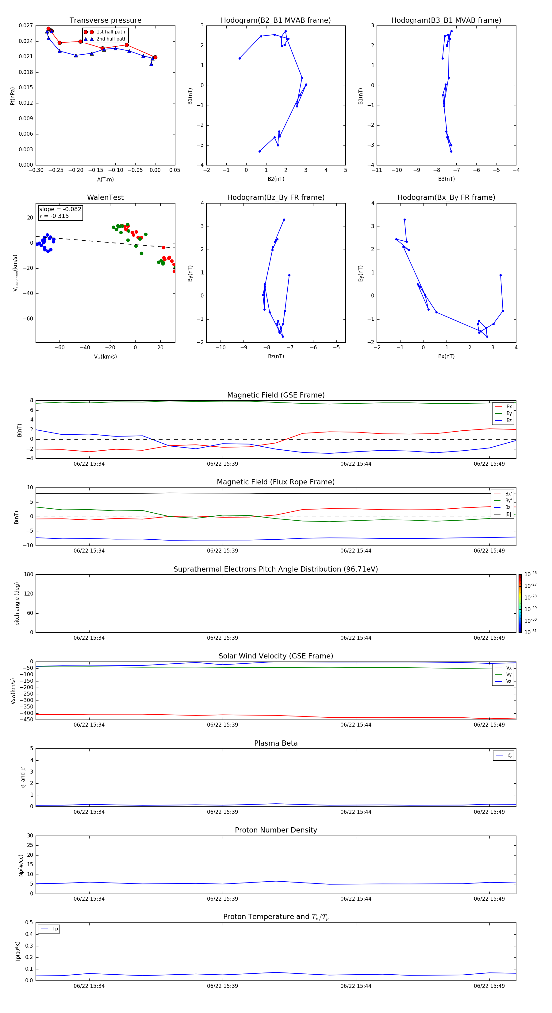
Flux Rope in 2002

Flux Rope Event 2002-06-22 15:32 ~ 2002-06-22 15:50 (19 minutes)


plot