HOME   LIST
‹–   –›

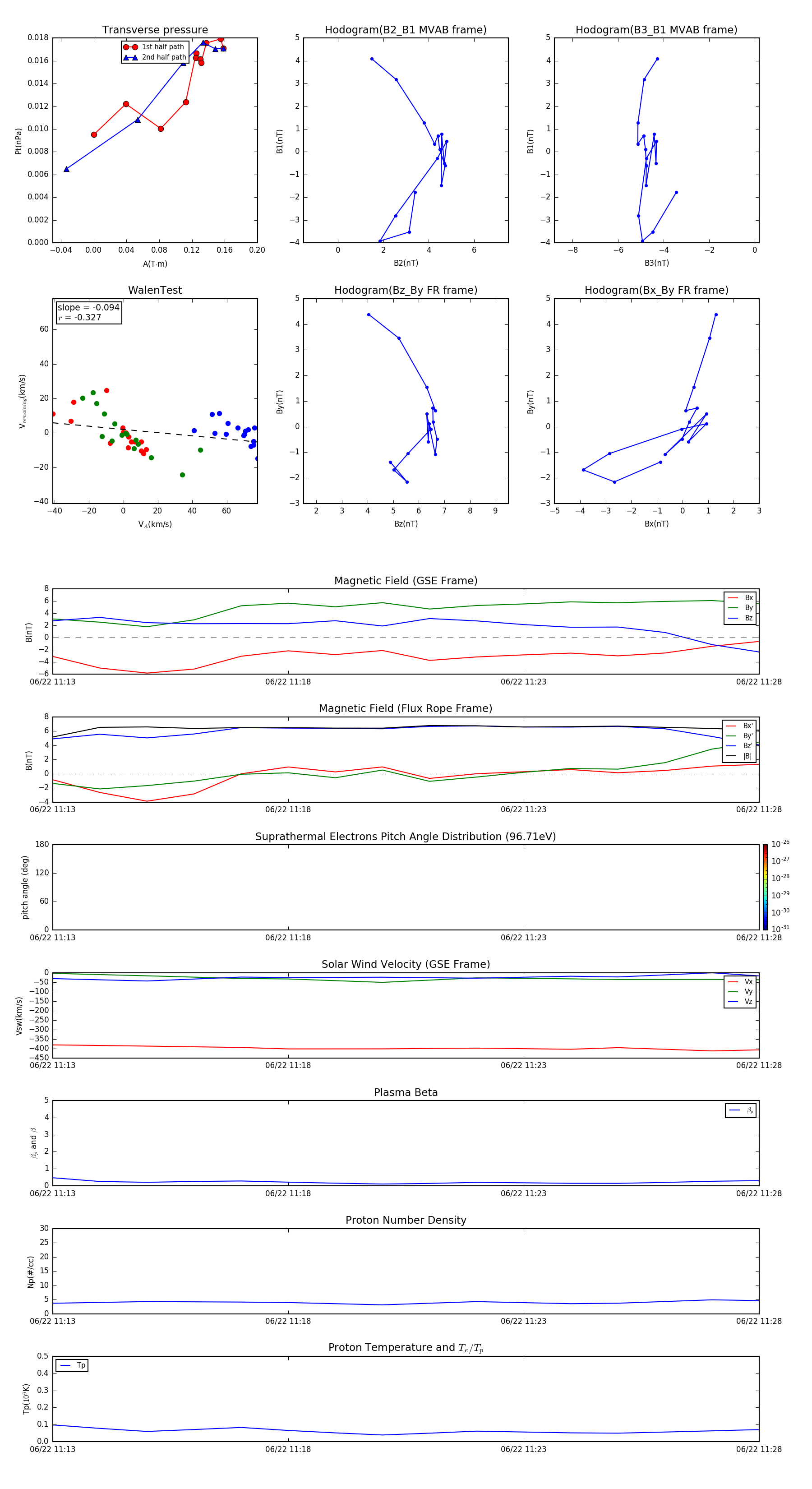
Flux Rope in 2002

Flux Rope Event 2002-06-22 11:13 ~ 2002-06-22 11:28 (16 minutes)


plot