HOME   LIST
‹–   –›

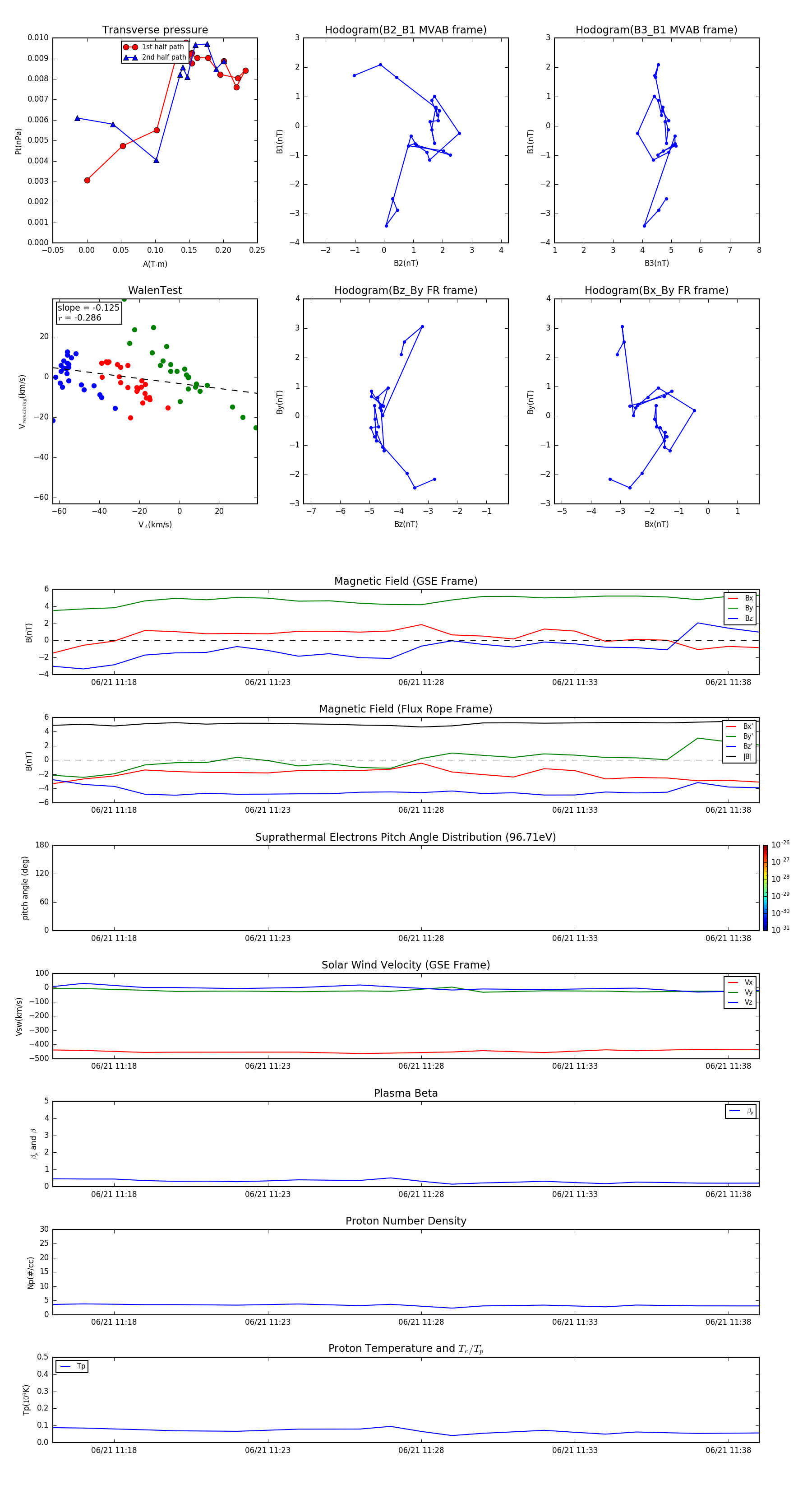
Flux Rope in 2002

Flux Rope Event 2002-06-21 11:16 ~ 2002-06-21 11:39 (24 minutes)


plot