HOME   LIST
‹–   –›

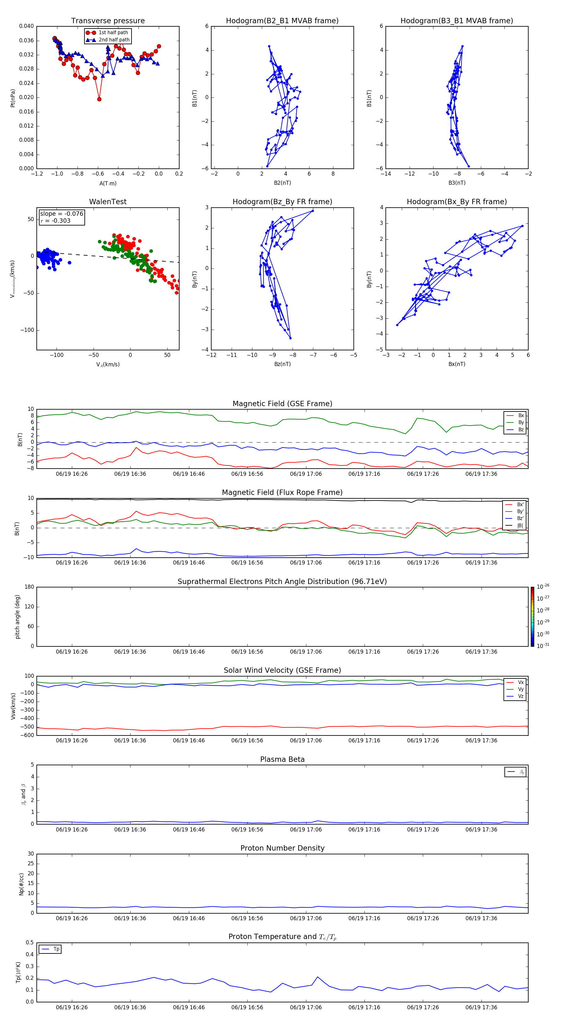
Flux Rope in 2002

Flux Rope Event 2002-06-19 16:20 ~ 2002-06-19 17:44 (85 minutes)


plot