HOME   LIST
‹–   –›

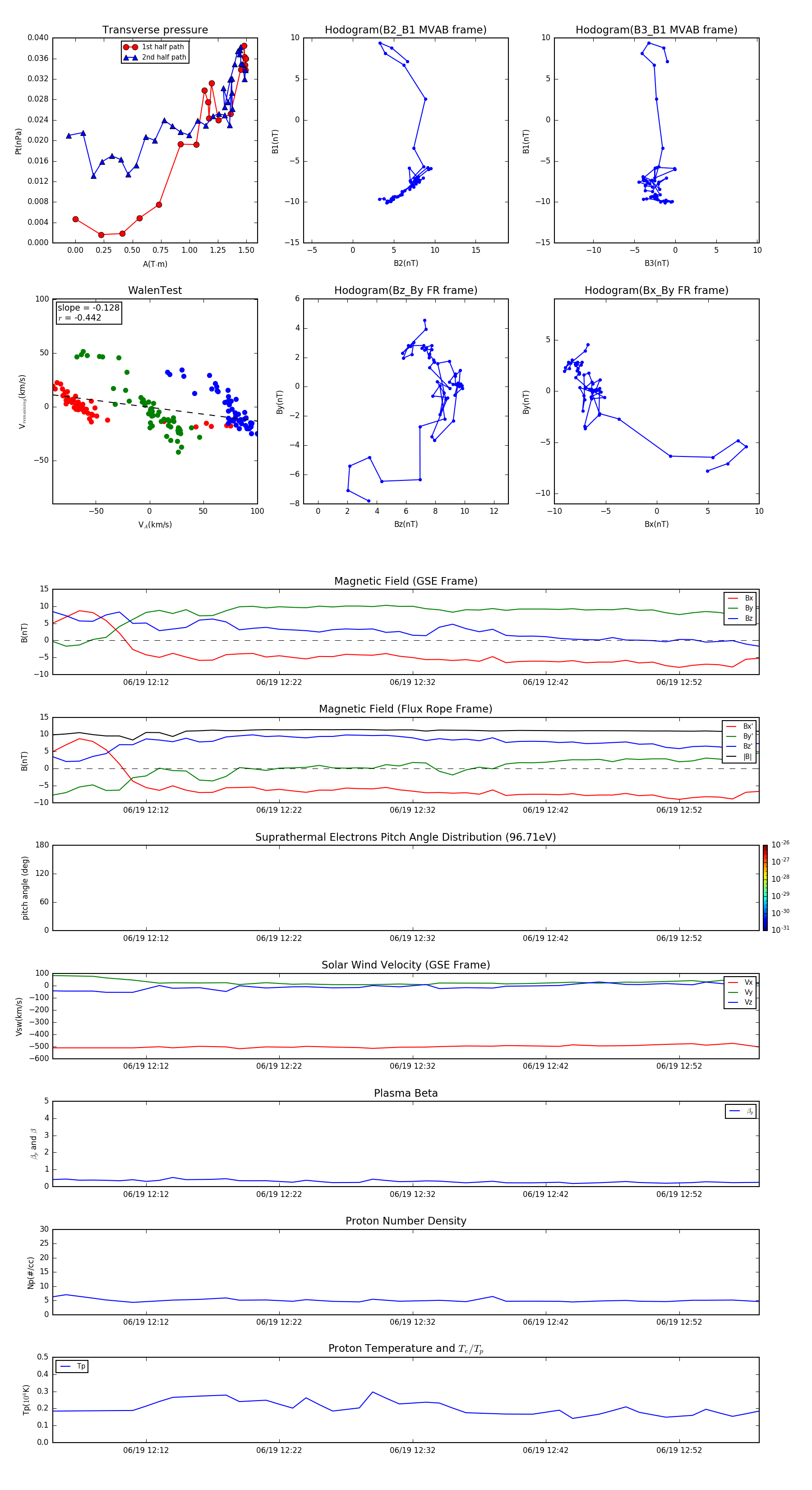
Flux Rope in 2002

Flux Rope Event 2002-06-19 12:05 ~ 2002-06-19 12:58 (54 minutes)


plot