HOME   LIST
‹–   –›

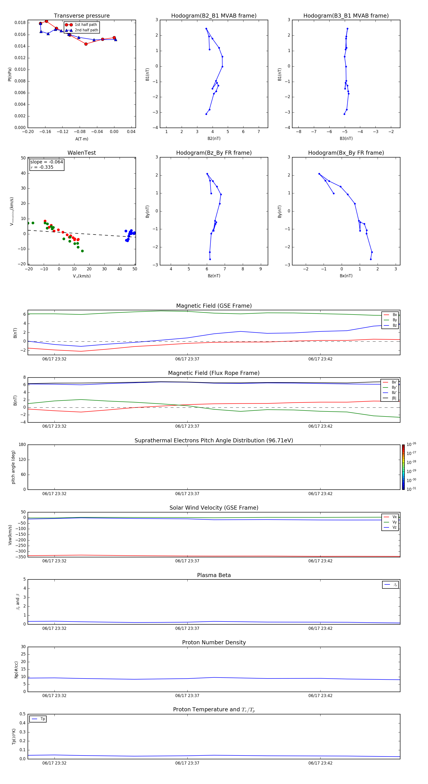
Flux Rope in 2002

Flux Rope Event 2002-06-17 23:31 ~ 2002-06-17 23:45 (15 minutes)


plot