HOME   LIST
‹–   –›

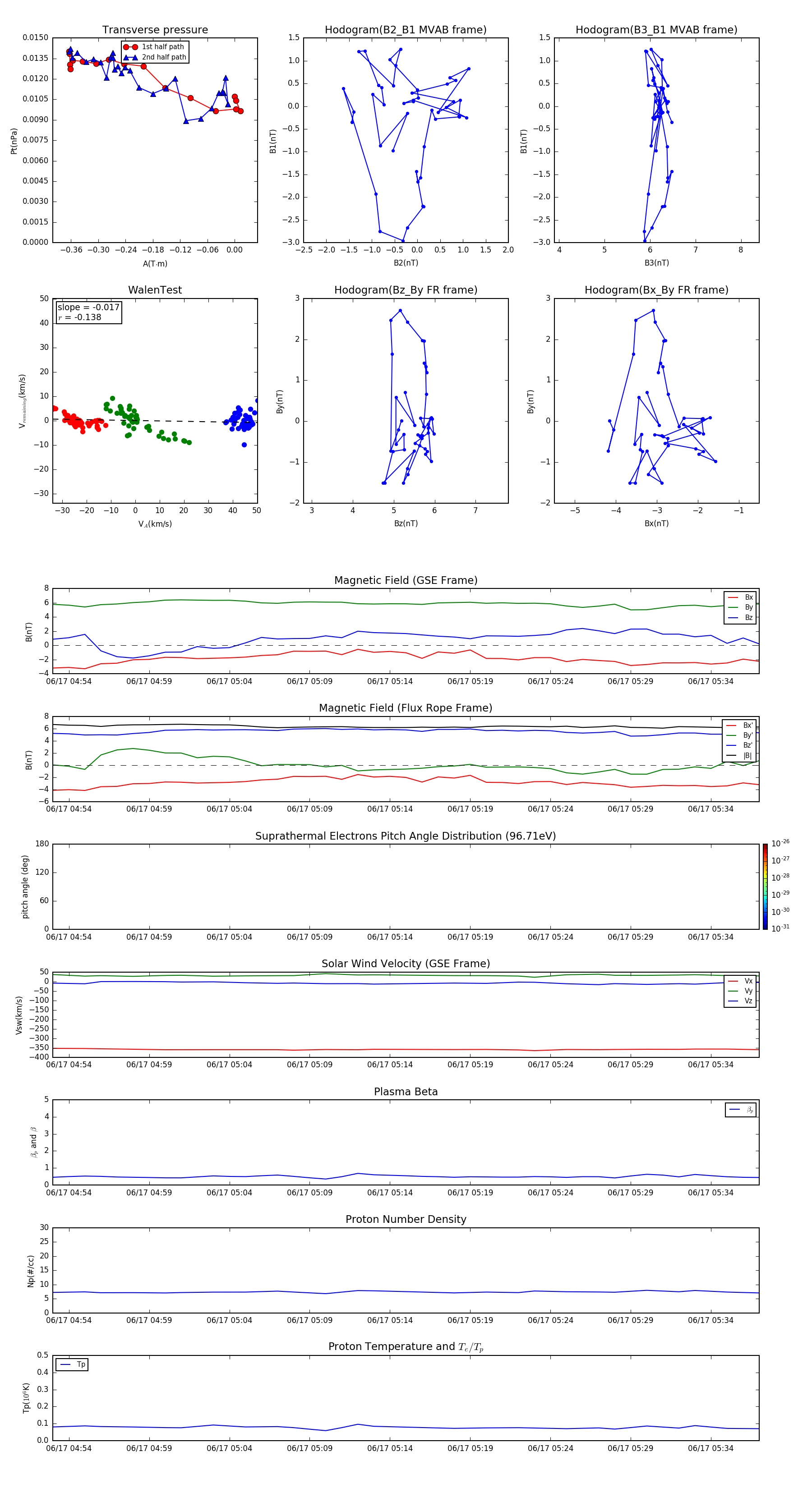
Flux Rope in 2002

Flux Rope Event 2002-06-17 04:53 ~ 2002-06-17 05:37 (45 minutes)


plot