HOME   LIST
‹–   –›

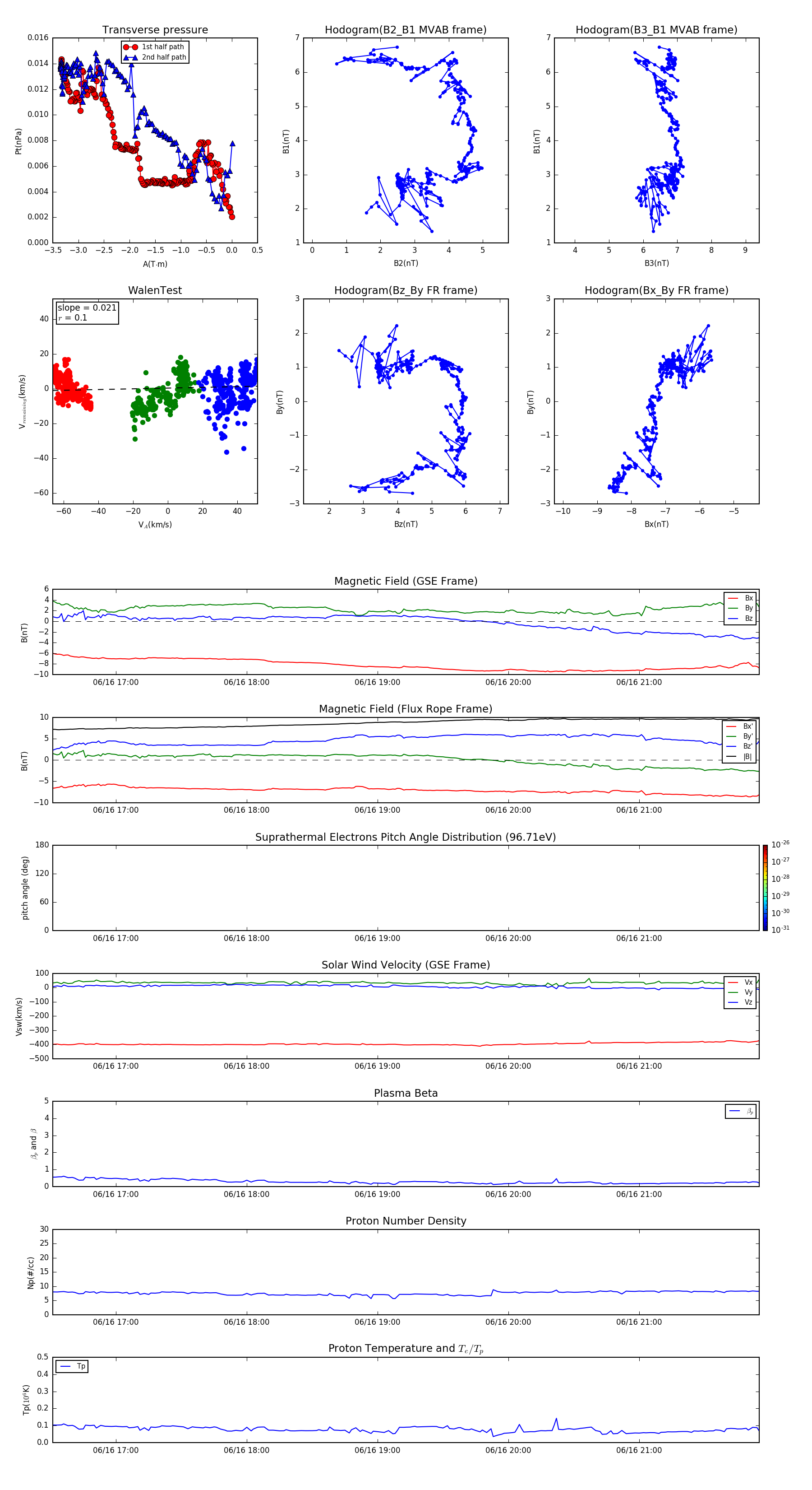
Flux Rope in 2002

Flux Rope Event 2002-06-16 16:31 ~ 2002-06-16 21:55 (325 minutes)


plot