HOME   LIST
‹–   –›

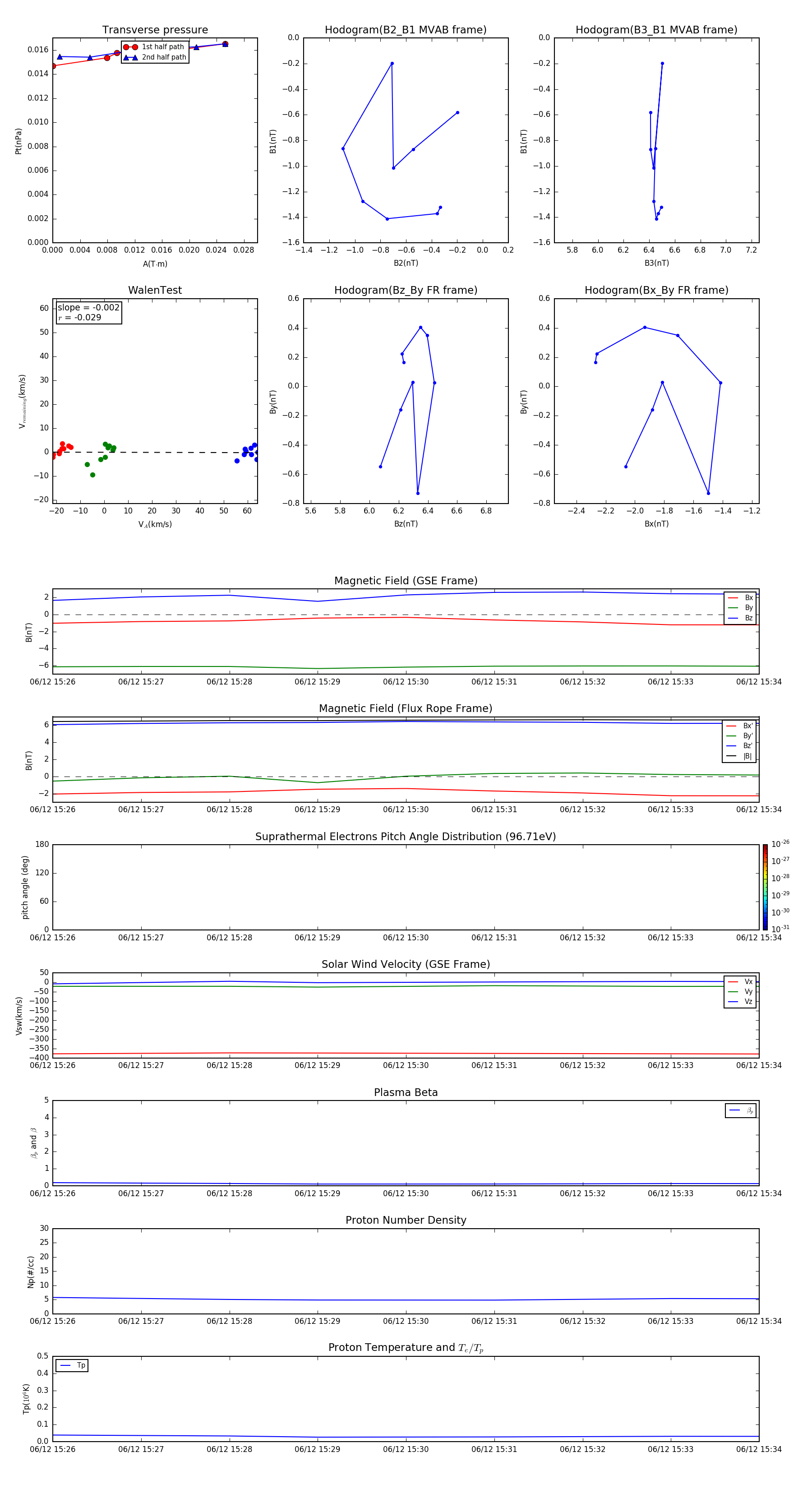
Flux Rope in 2002

Flux Rope Event 2002-06-12 15:26 ~ 2002-06-12 15:34 (9 minutes)


plot