HOME   LIST
‹–   –›

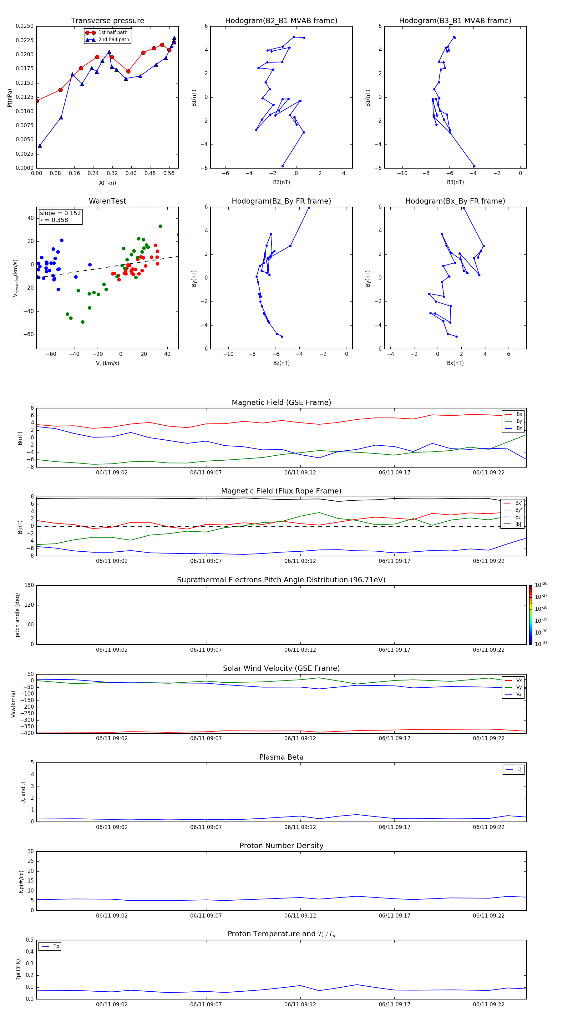
Flux Rope in 2002

Flux Rope Event 2002-06-11 08:58 ~ 2002-06-11 09:24 (27 minutes)


plot