HOME   LIST
‹–   –›

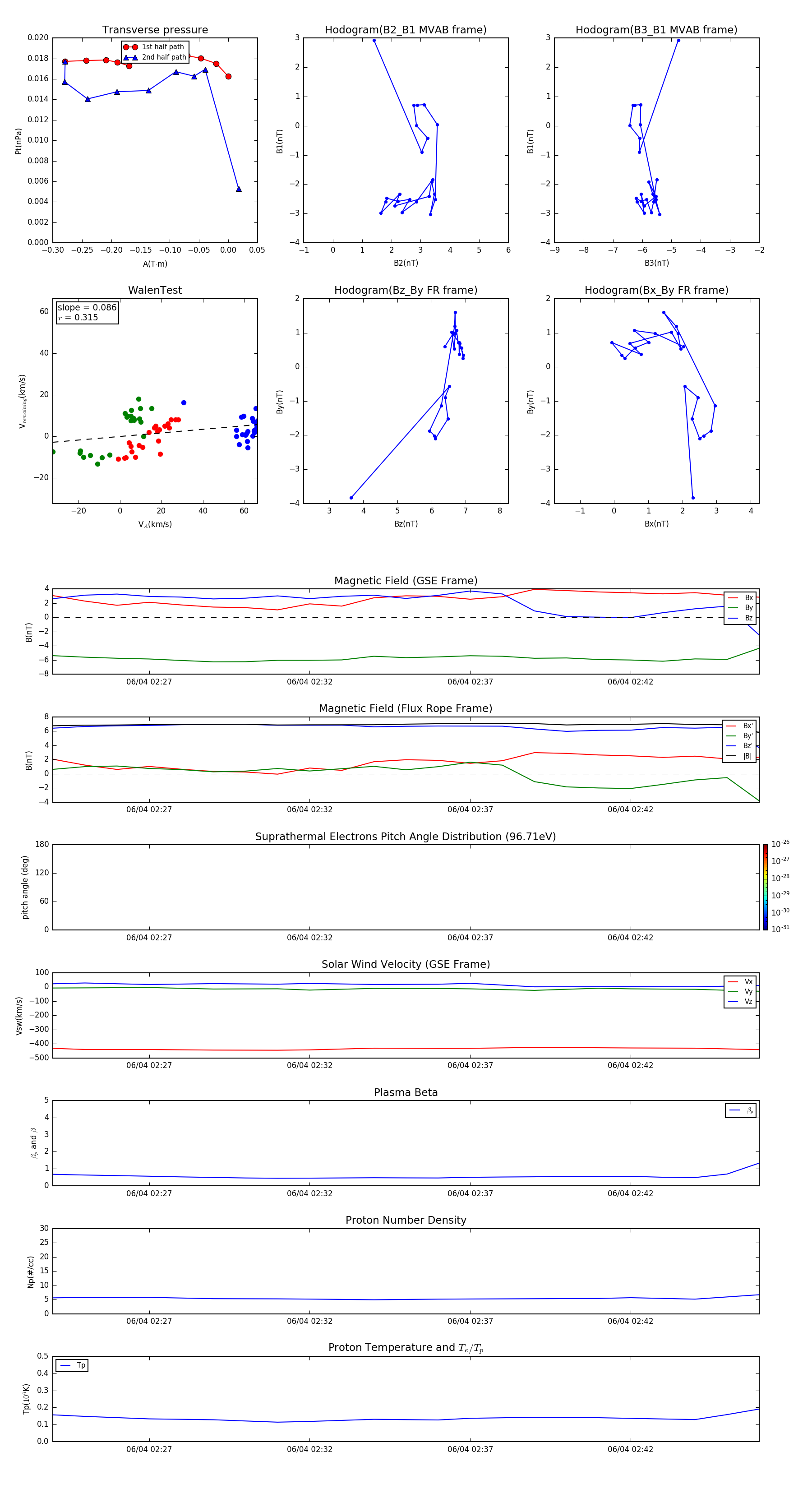
Flux Rope in 2002

Flux Rope Event 2002-06-04 02:24 ~ 2002-06-04 02:46 (23 minutes)


plot