HOME   LIST
‹–   –›

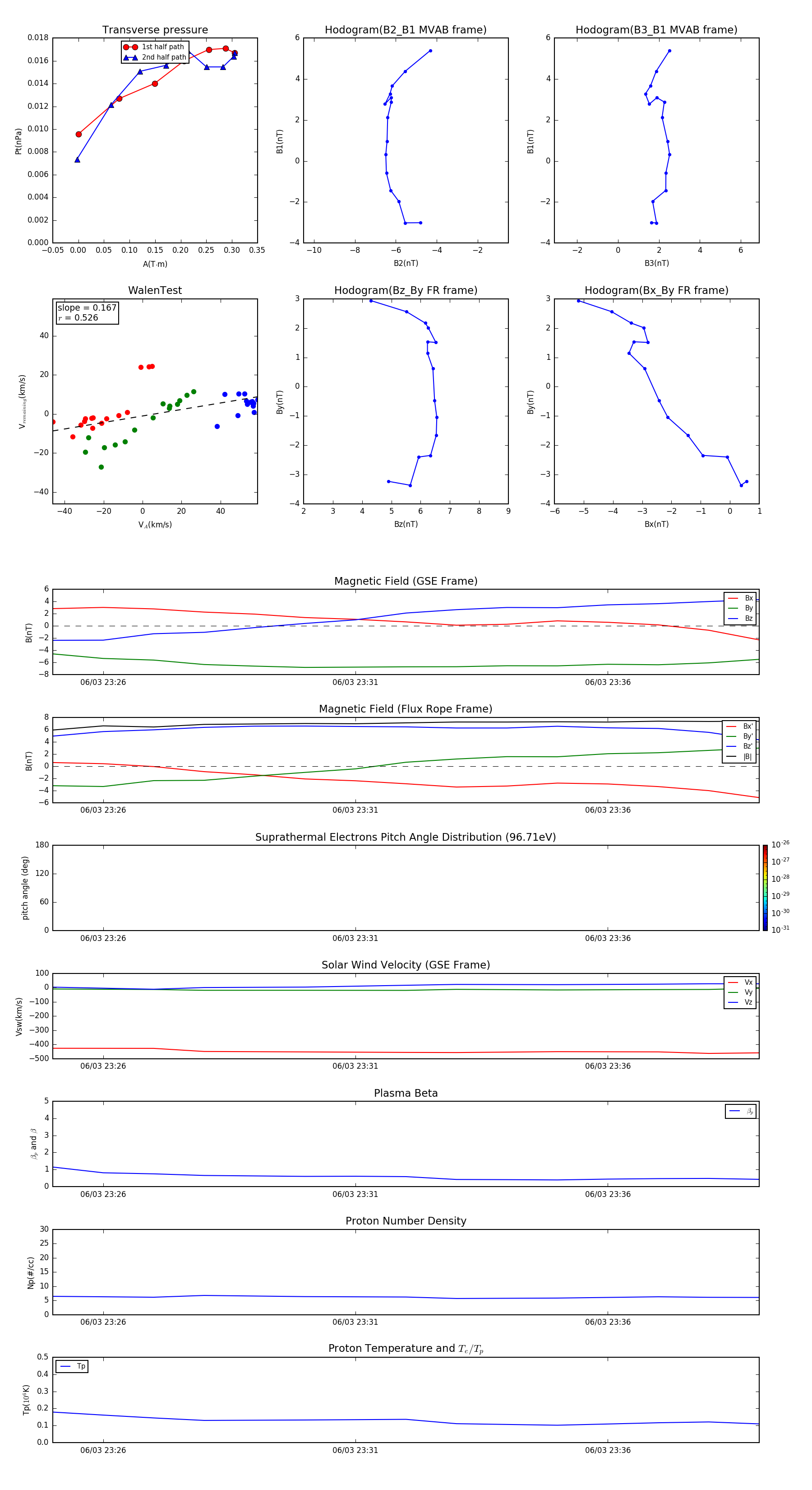
Flux Rope in 2002

Flux Rope Event 2002-06-03 23:25 ~ 2002-06-03 23:39 (15 minutes)


plot