HOME   LIST
‹–   –›

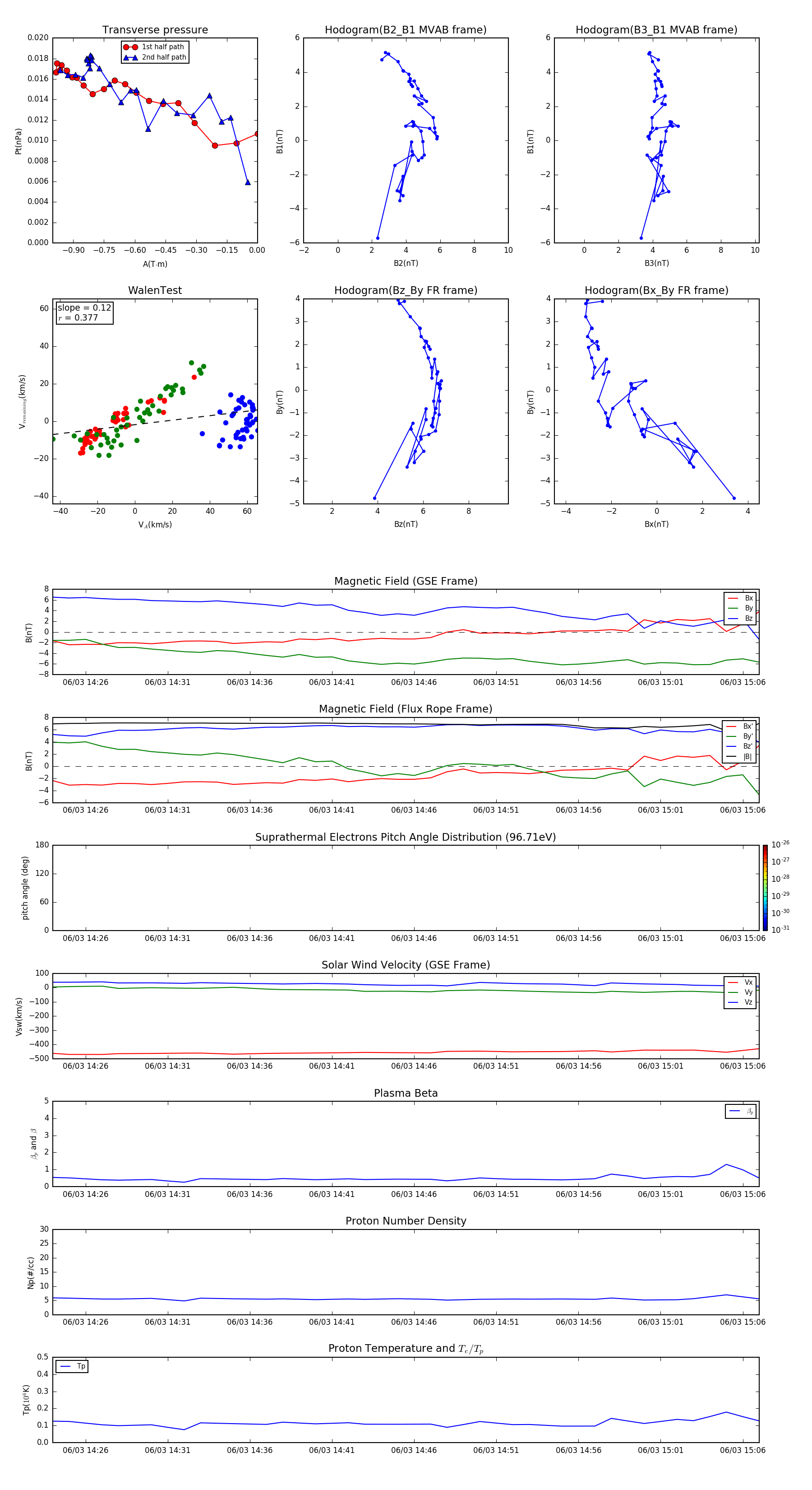
Flux Rope in 2002

Flux Rope Event 2002-06-03 14:24 ~ 2002-06-03 15:07 (44 minutes)


plot