HOME   LIST
‹–   –›

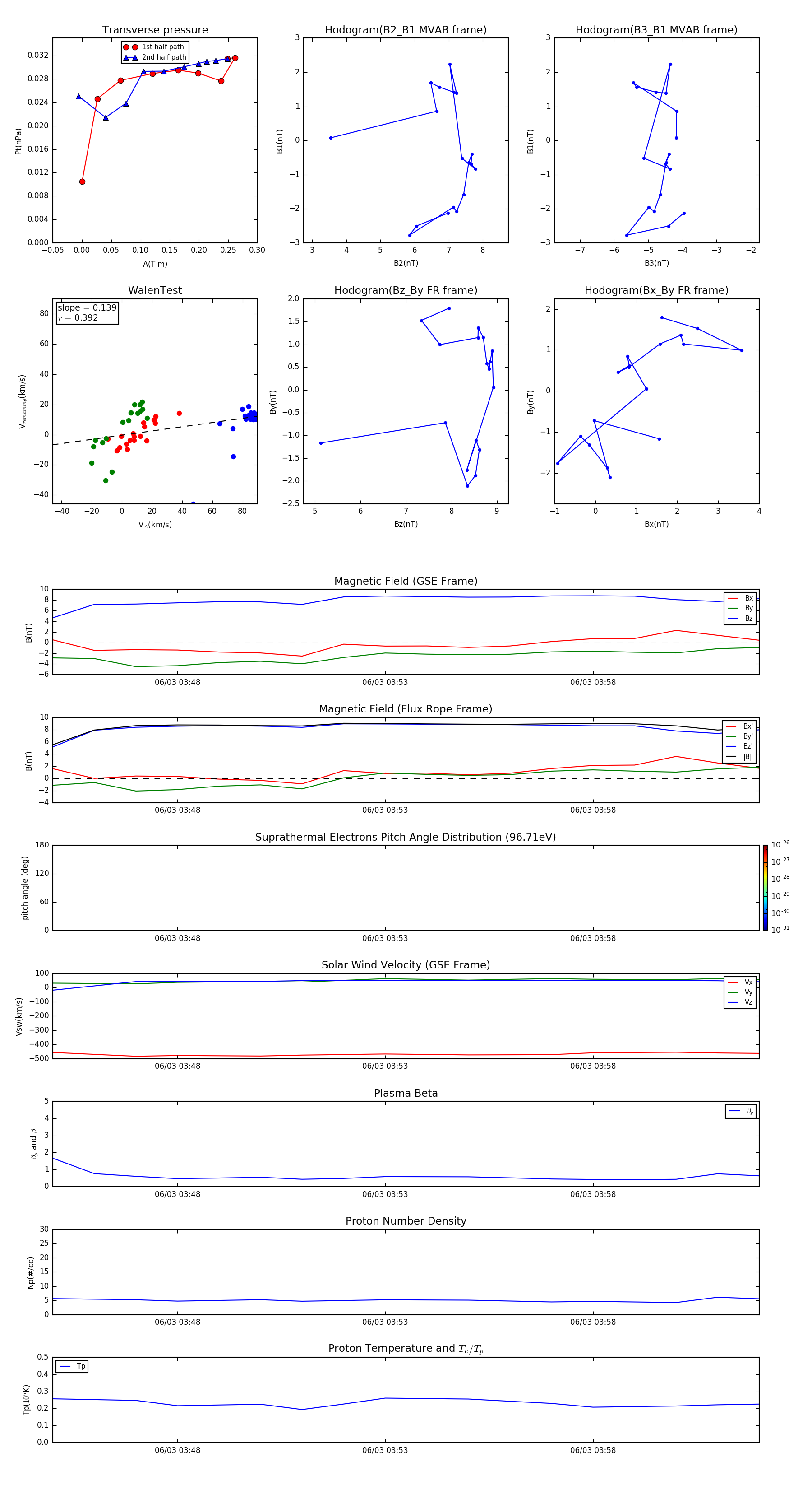
Flux Rope in 2002

Flux Rope Event 2002-06-03 03:45 ~ 2002-06-03 04:02 (18 minutes)


plot