HOME   LIST
‹–   –›

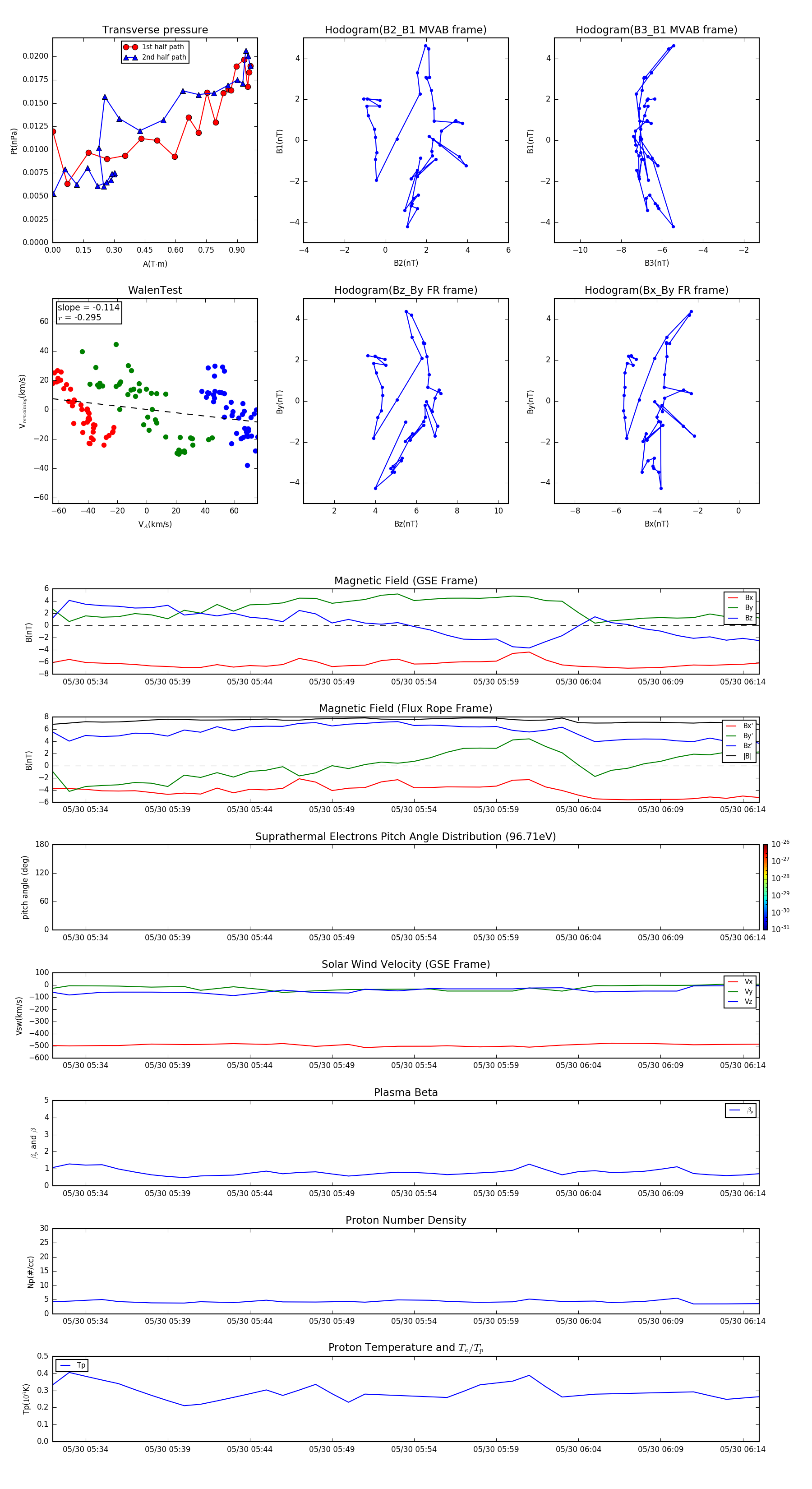
Flux Rope in 2002

Flux Rope Event 2002-05-30 05:32 ~ 2002-05-30 06:15 (44 minutes)


plot