HOME   LIST
‹–   –›

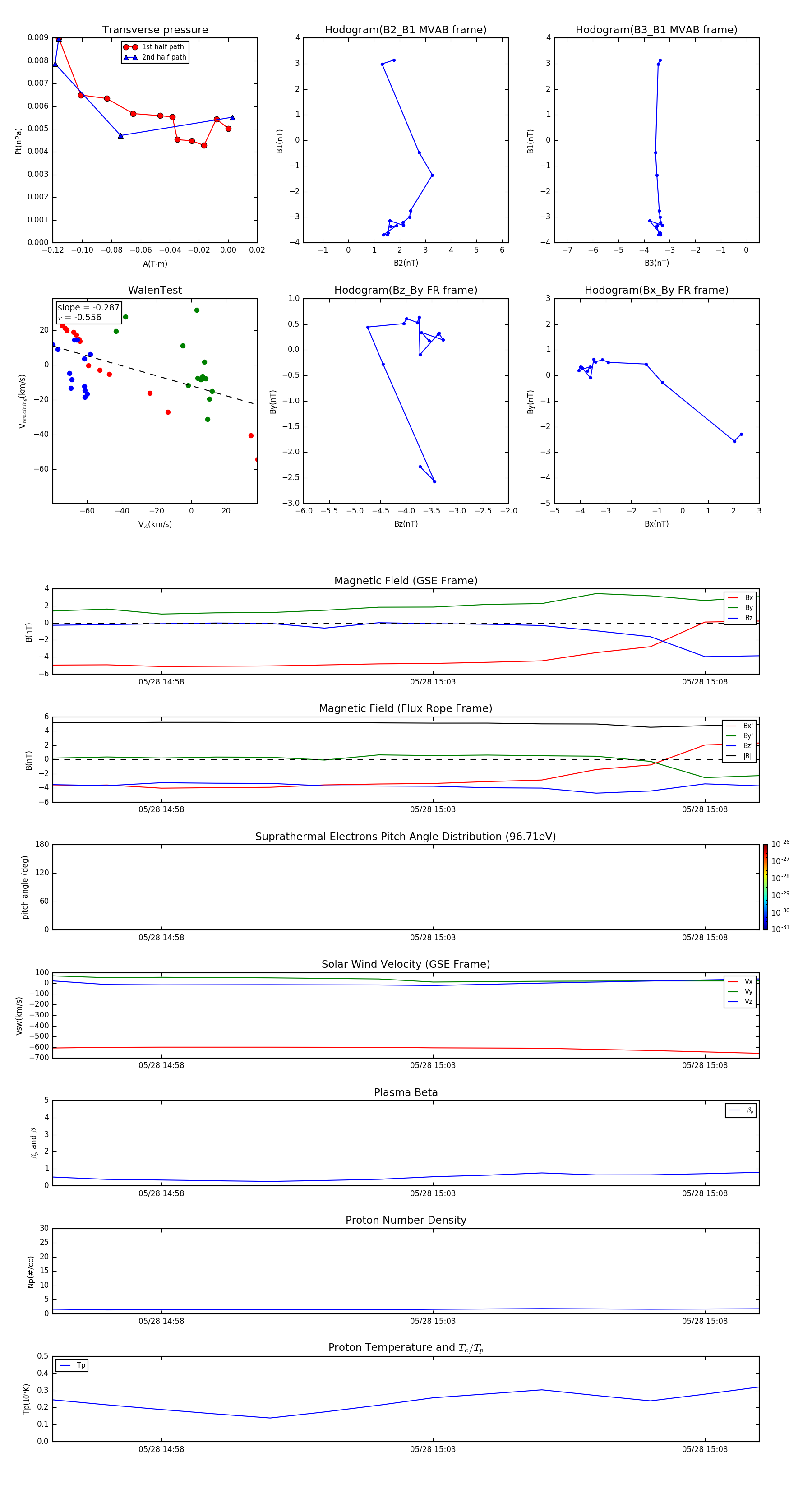
Flux Rope in 2002

Flux Rope Event 2002-05-28 14:56 ~ 2002-05-28 15:09 (14 minutes)


plot