HOME   LIST
‹–   –›

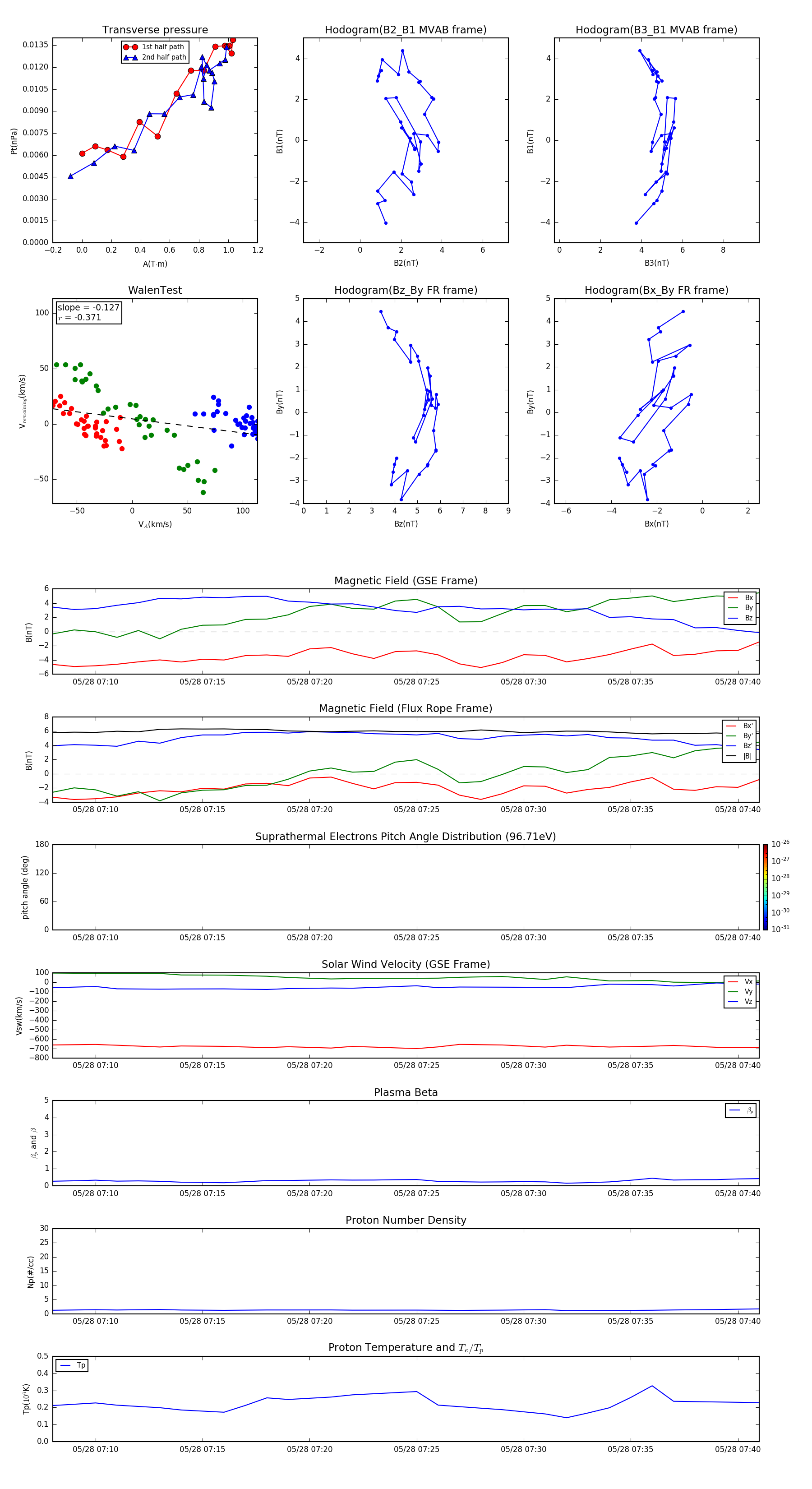
Flux Rope in 2002

Flux Rope Event 2002-05-28 07:08 ~ 2002-05-28 07:41 (34 minutes)


plot