HOME   LIST
‹–   –›

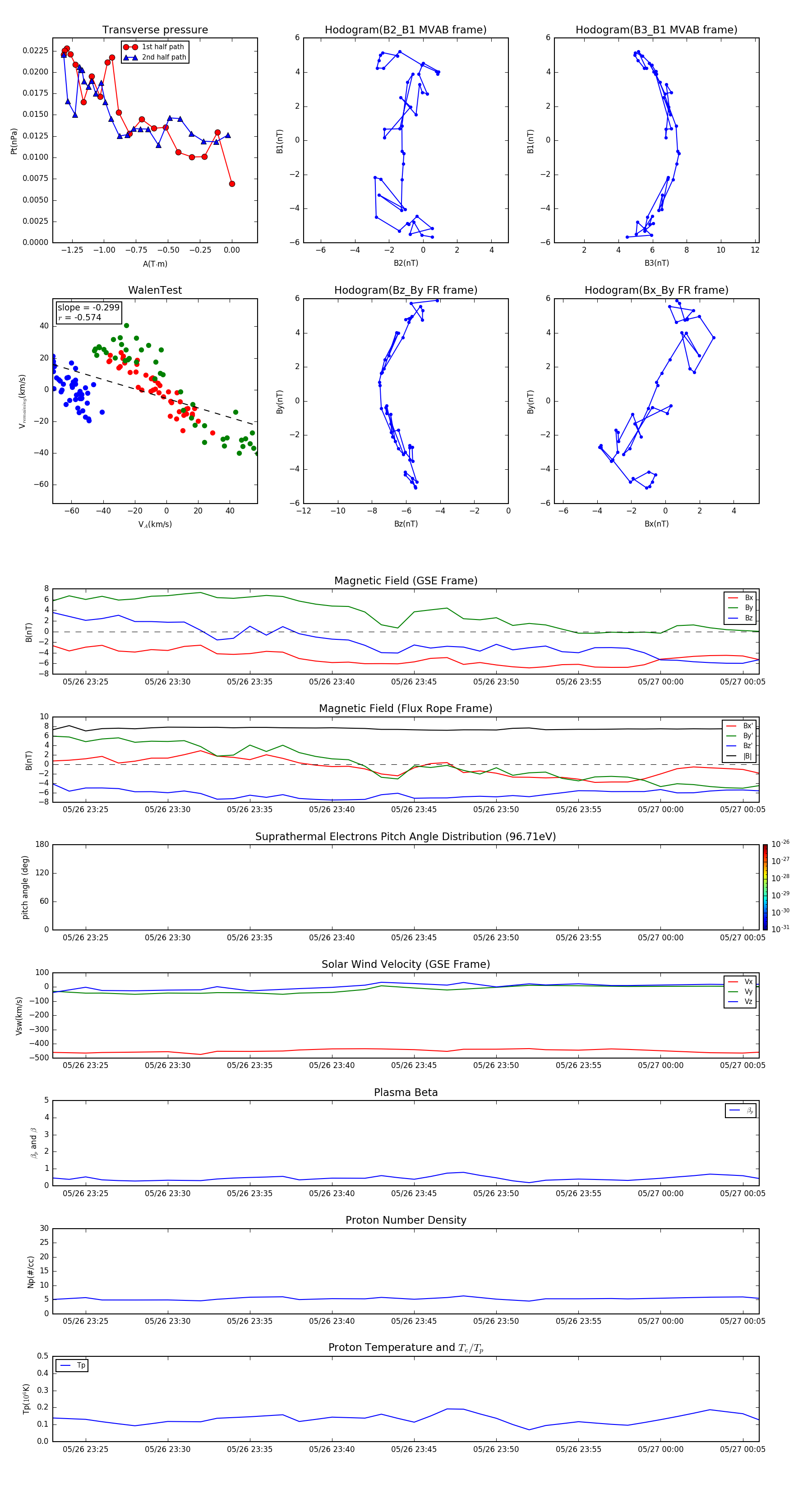
Flux Rope in 2002

Flux Rope Event 2002-05-26 23:23 ~ 2002-05-27 00:06 (44 minutes)


plot