HOME   LIST
‹–   –›

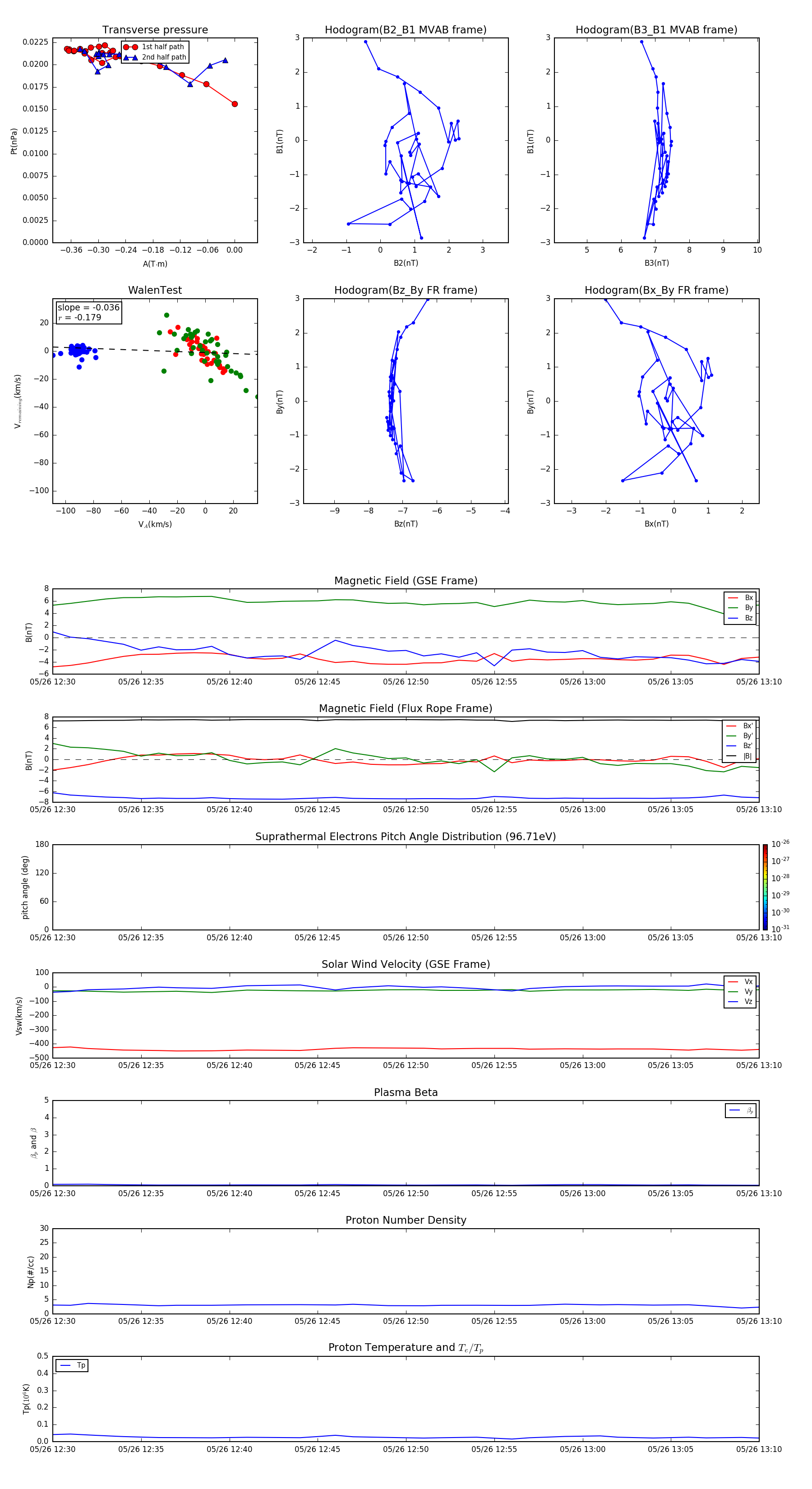
Flux Rope in 2002

Flux Rope Event 2002-05-26 12:30 ~ 2002-05-26 13:10 (41 minutes)


plot