HOME   LIST
‹–   –›

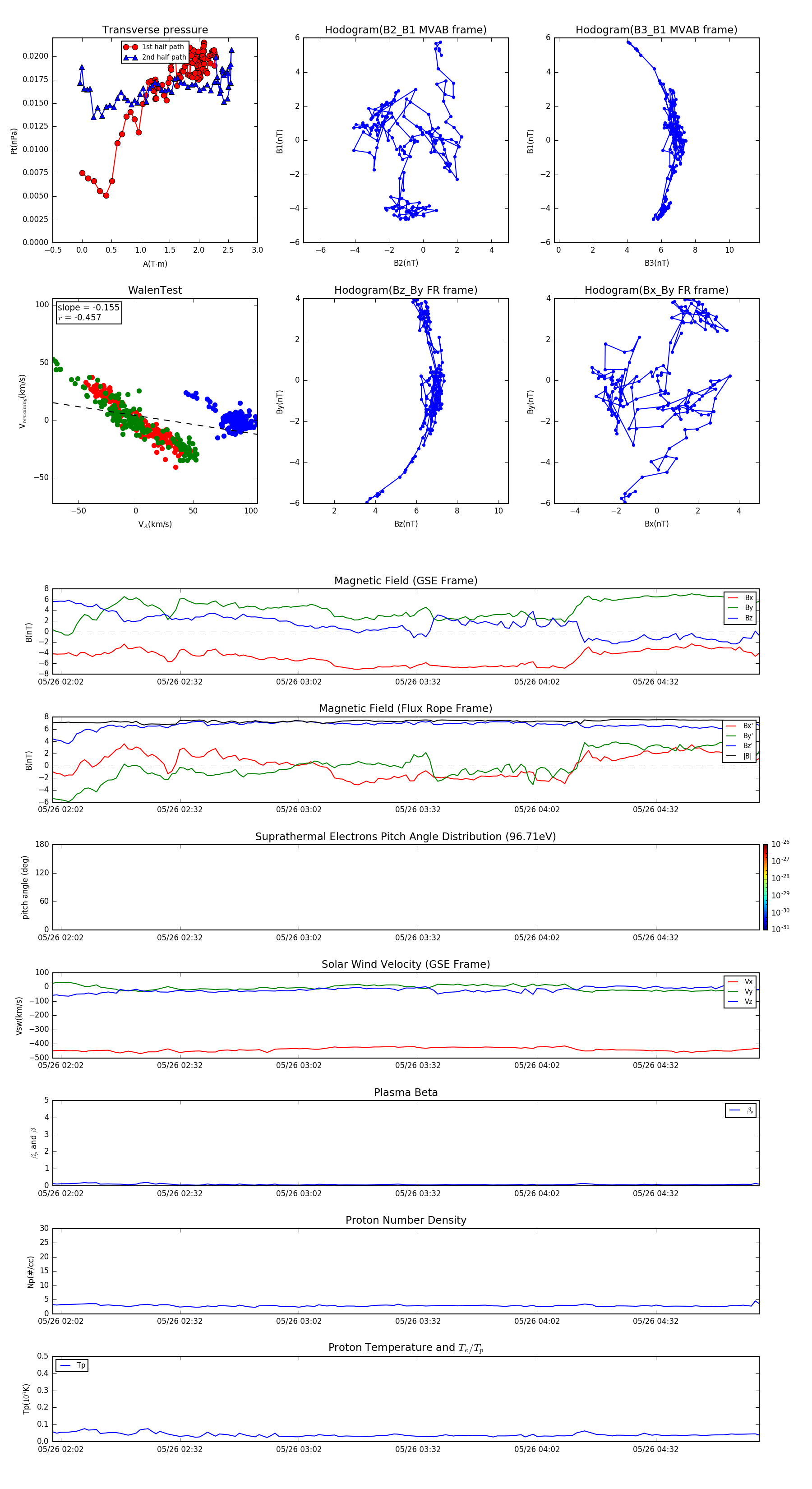
Flux Rope in 2002

Flux Rope Event 2002-05-26 02:00 ~ 2002-05-26 04:58 (179 minutes)


plot