HOME   LIST
‹–   –›

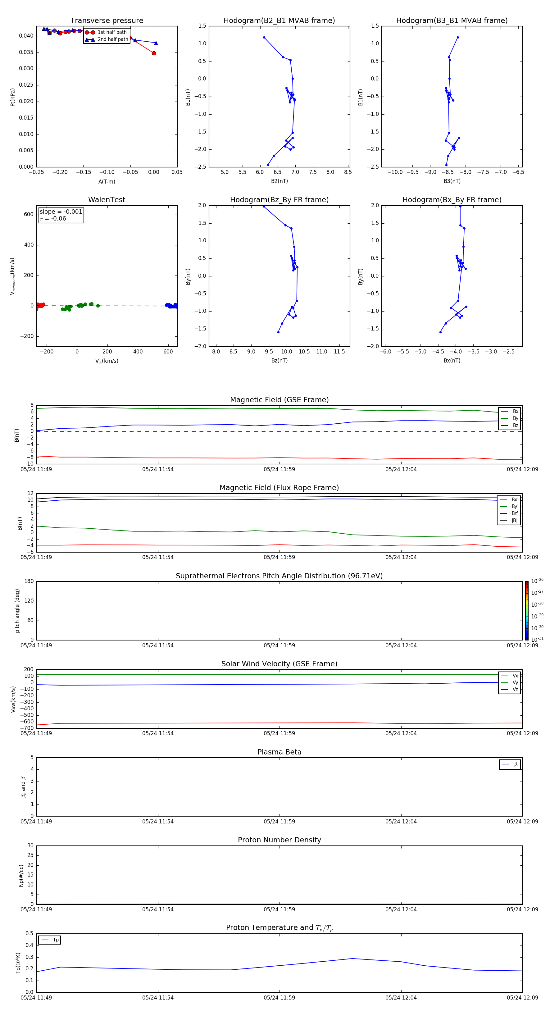
Flux Rope in 2002

Flux Rope Event 2002-05-24 11:49 ~ 2002-05-24 12:09 (21 minutes)


plot