HOME   LIST
‹–   –›

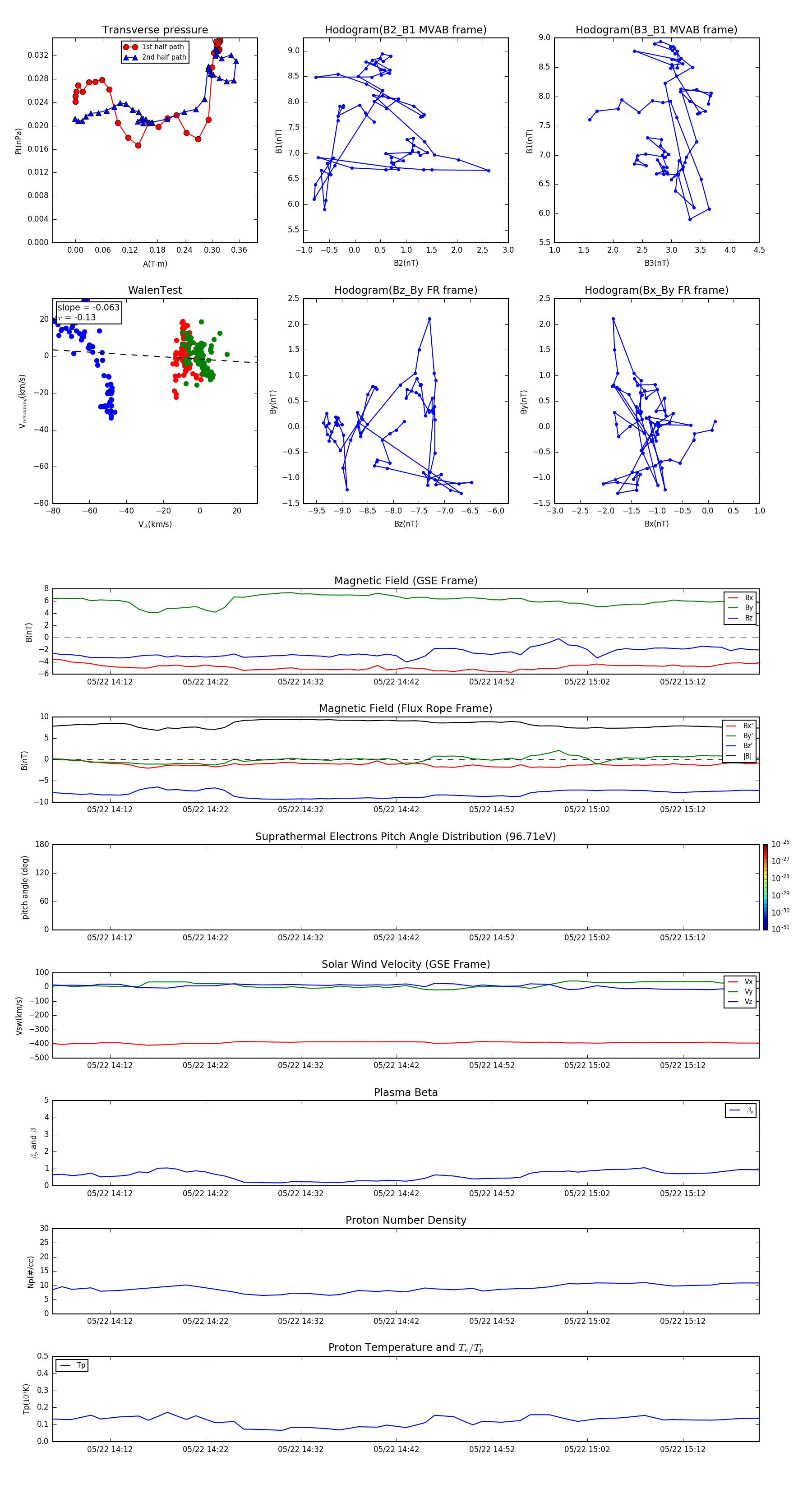
Flux Rope in 2002

Flux Rope Event 2002-05-22 14:06 ~ 2002-05-22 15:20 (75 minutes)


plot