HOME   LIST
‹–   –›

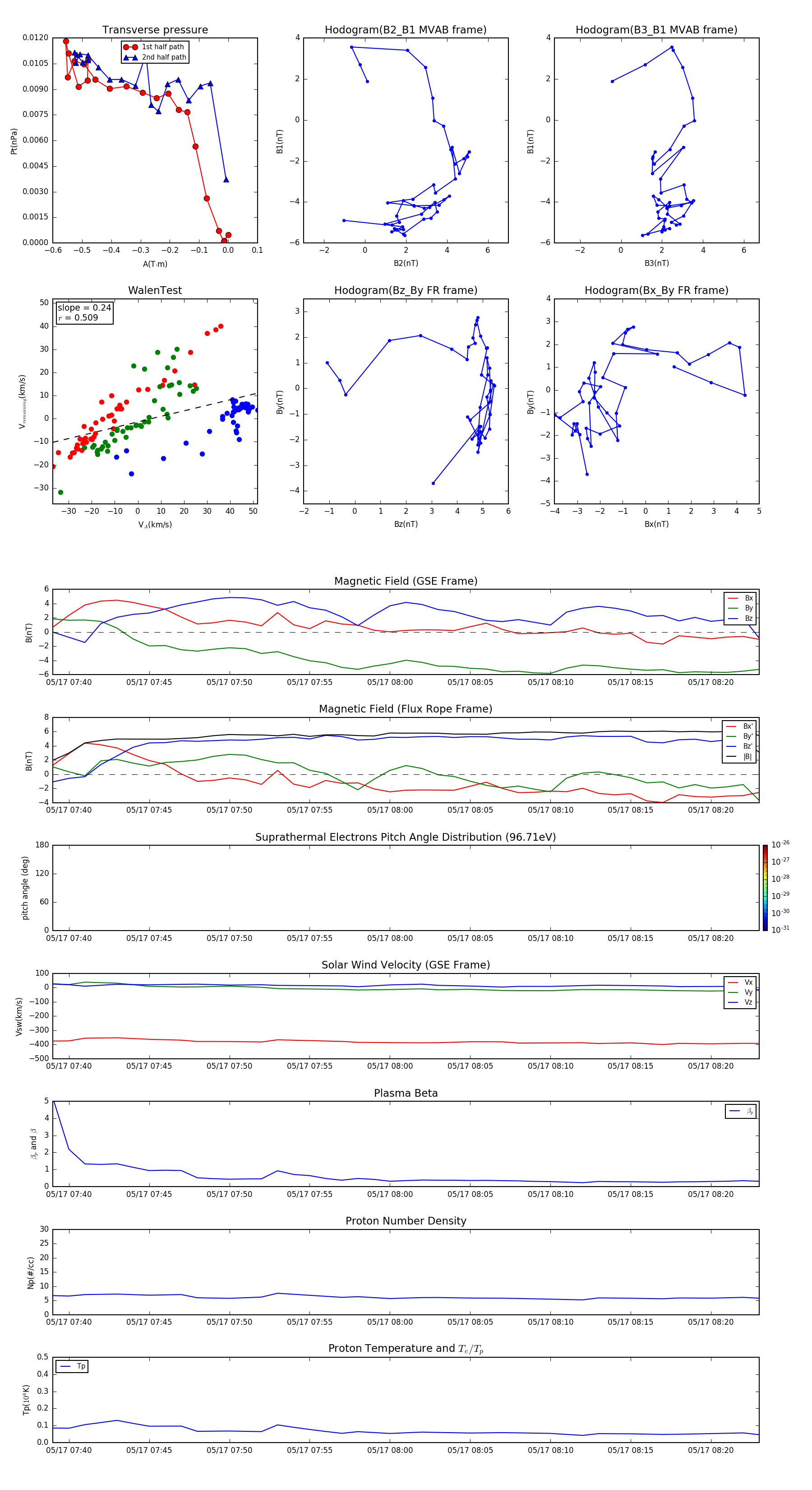
Flux Rope in 2002

Flux Rope Event 2002-05-17 07:39 ~ 2002-05-17 08:23 (45 minutes)


plot