HOME   LIST
‹–   –›

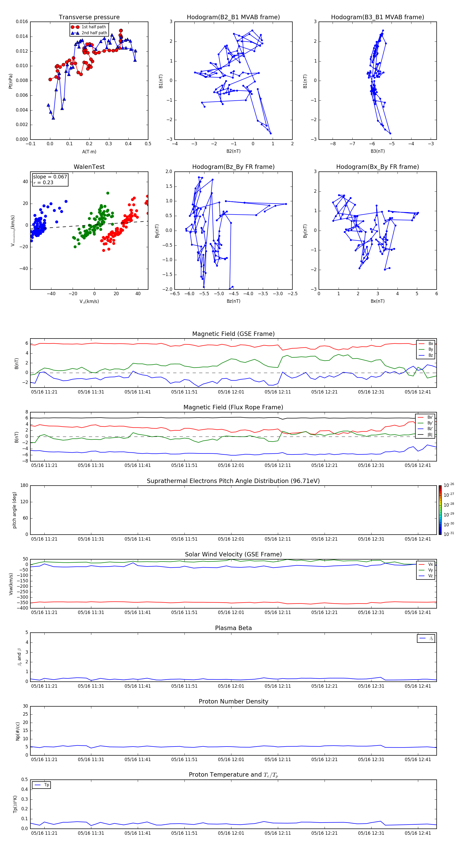
Flux Rope in 2002

Flux Rope Event 2002-05-16 11:18 ~ 2002-05-16 12:45 (88 minutes)


plot