HOME   LIST
‹–   –›

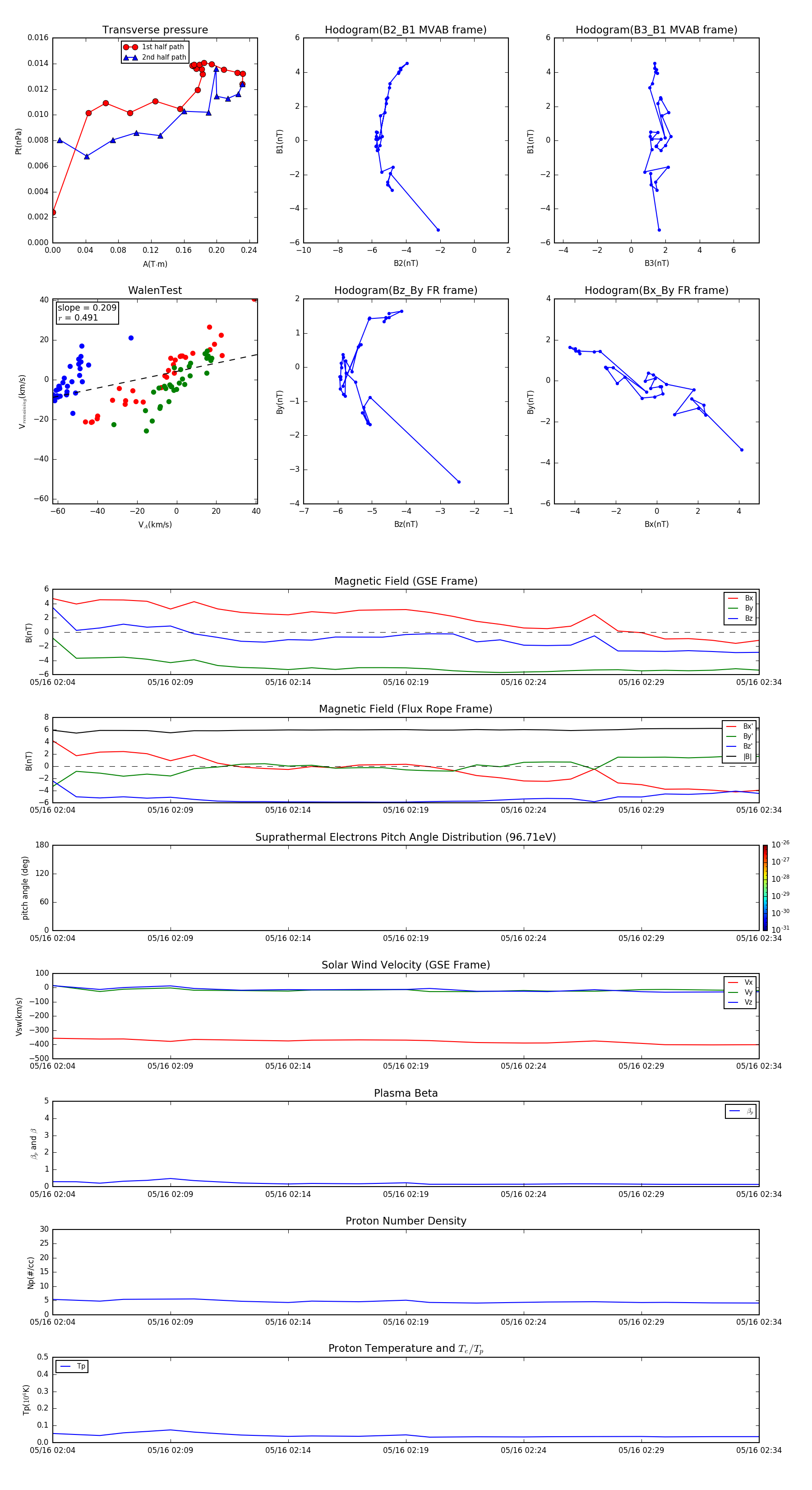
Flux Rope in 2002

Flux Rope Event 2002-05-16 02:04 ~ 2002-05-16 02:34 (31 minutes)


plot