HOME   LIST
‹–   –›

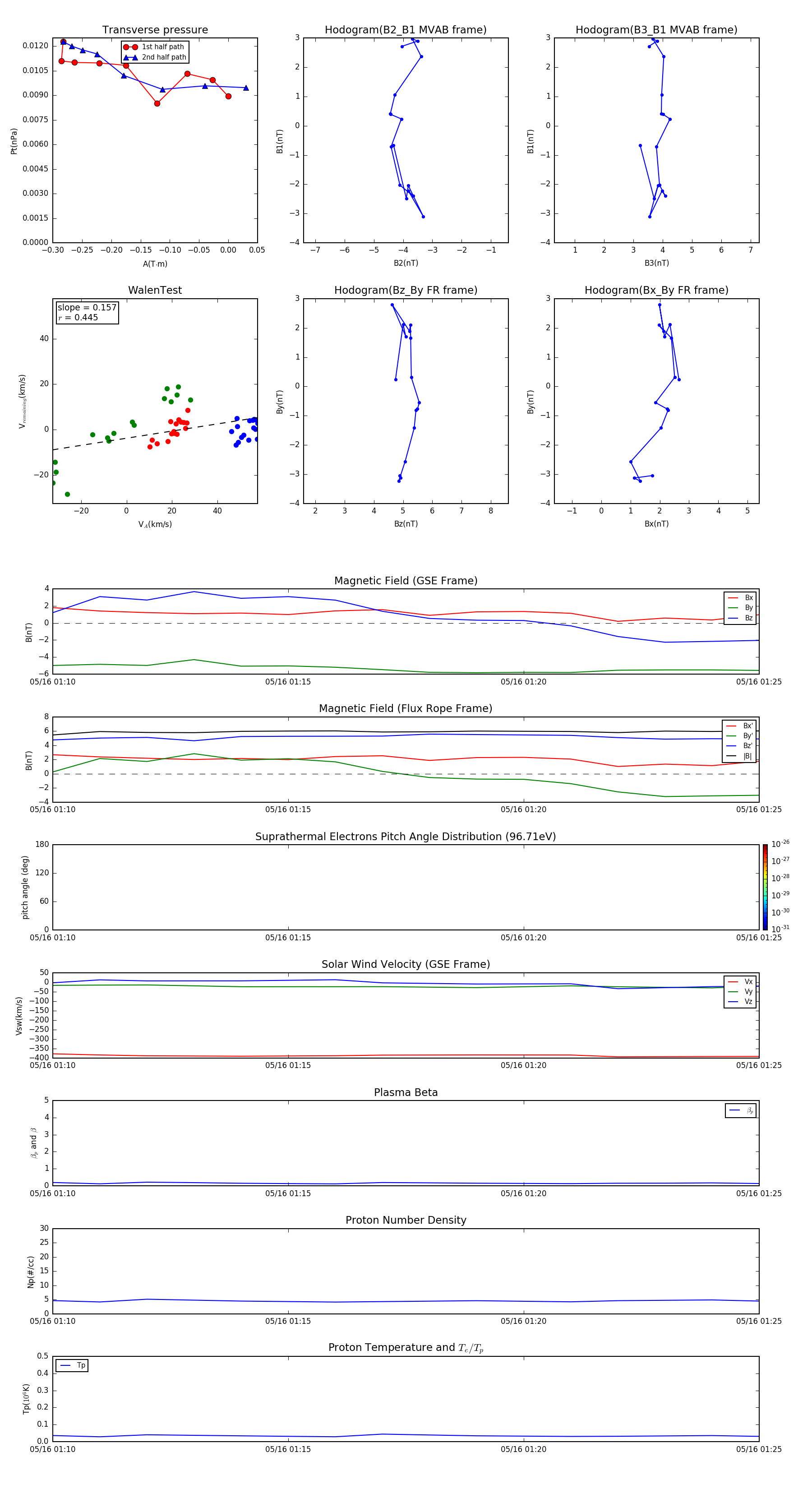
Flux Rope in 2002

Flux Rope Event 2002-05-16 01:10 ~ 2002-05-16 01:25 (16 minutes)


plot