HOME   LIST
‹–   –›

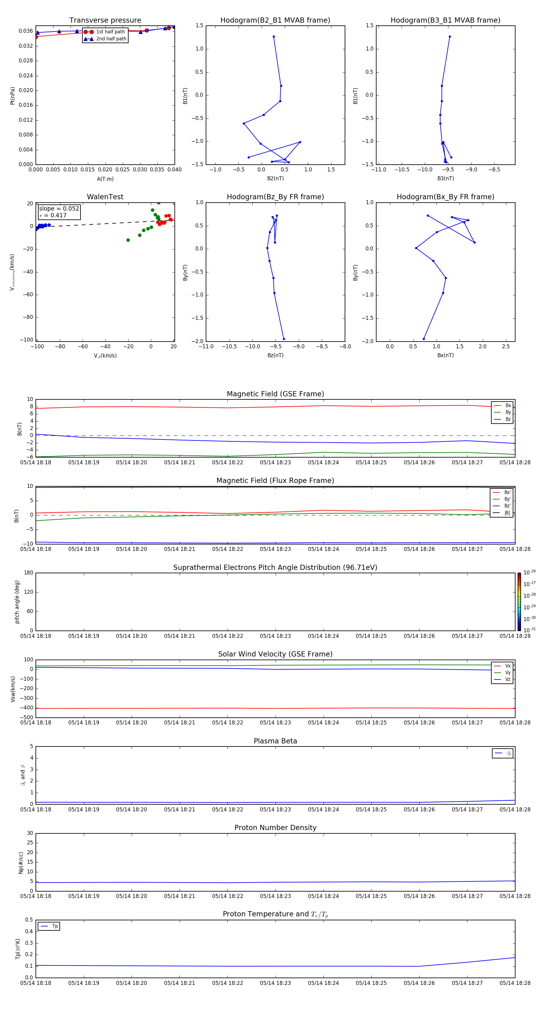
Flux Rope in 2002

Flux Rope Event 2002-05-14 18:18 ~ 2002-05-14 18:28 (11 minutes)


plot