HOME   LIST
‹–   –›

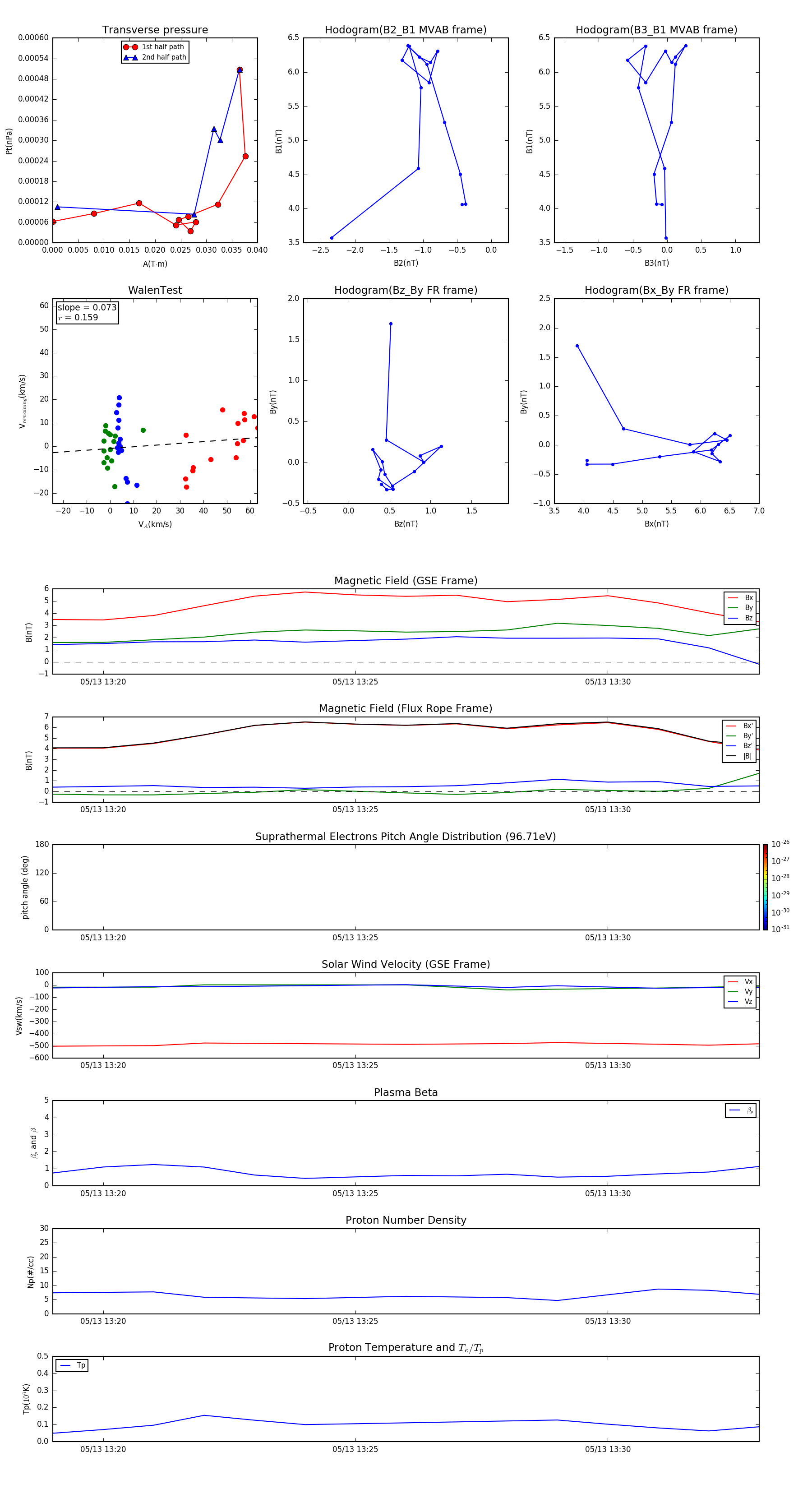
Flux Rope in 2002

Flux Rope Event 2002-05-13 13:19 ~ 2002-05-13 13:33 (15 minutes)


plot