HOME   LIST
‹–   –›

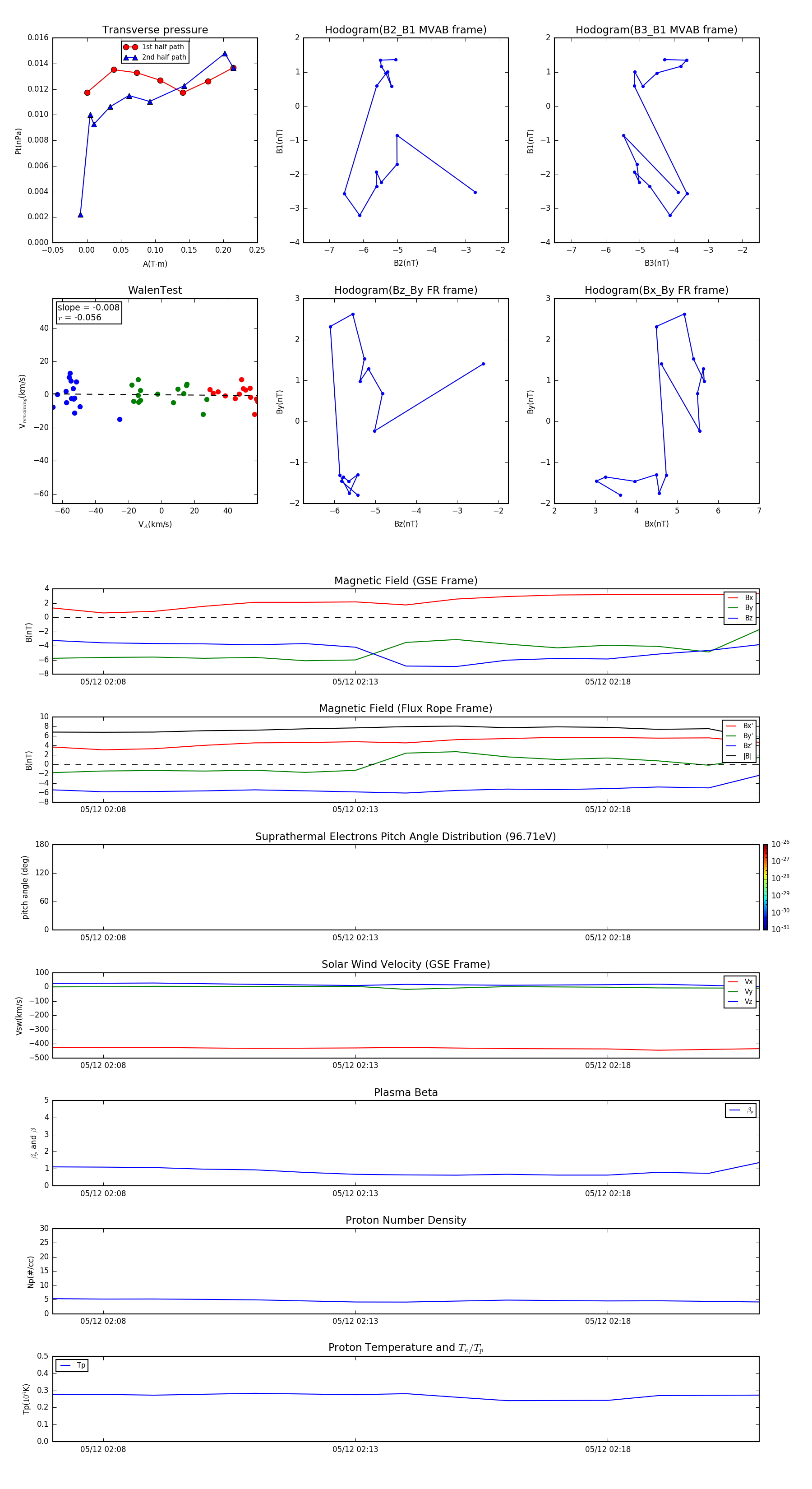
Flux Rope in 2002

Flux Rope Event 2002-05-12 02:07 ~ 2002-05-12 02:21 (15 minutes)


plot