HOME   LIST
‹–   –›

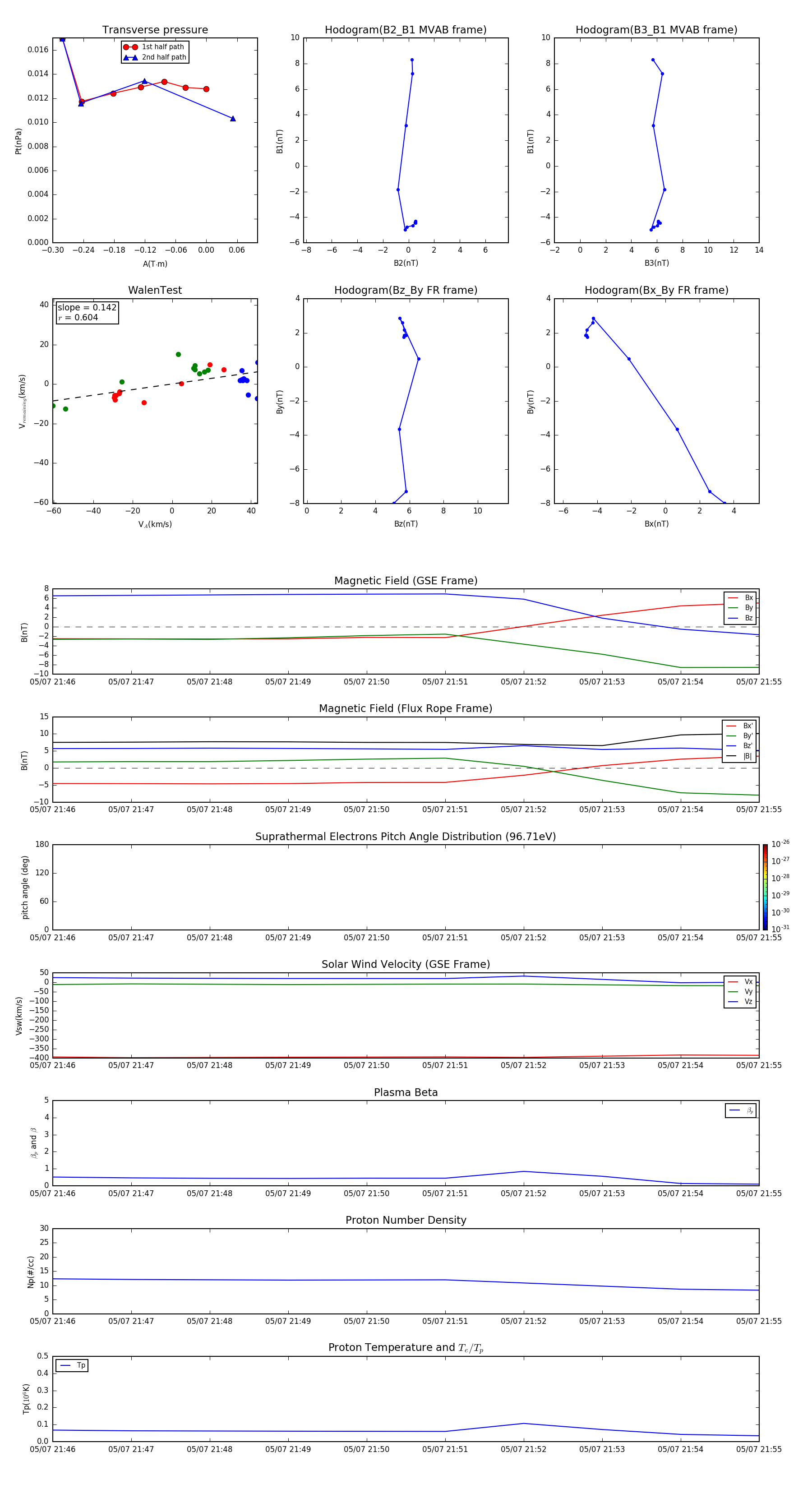
Flux Rope in 2002

Flux Rope Event 2002-05-07 21:46 ~ 2002-05-07 21:55 (10 minutes)


plot