HOME   LIST
‹–   –›

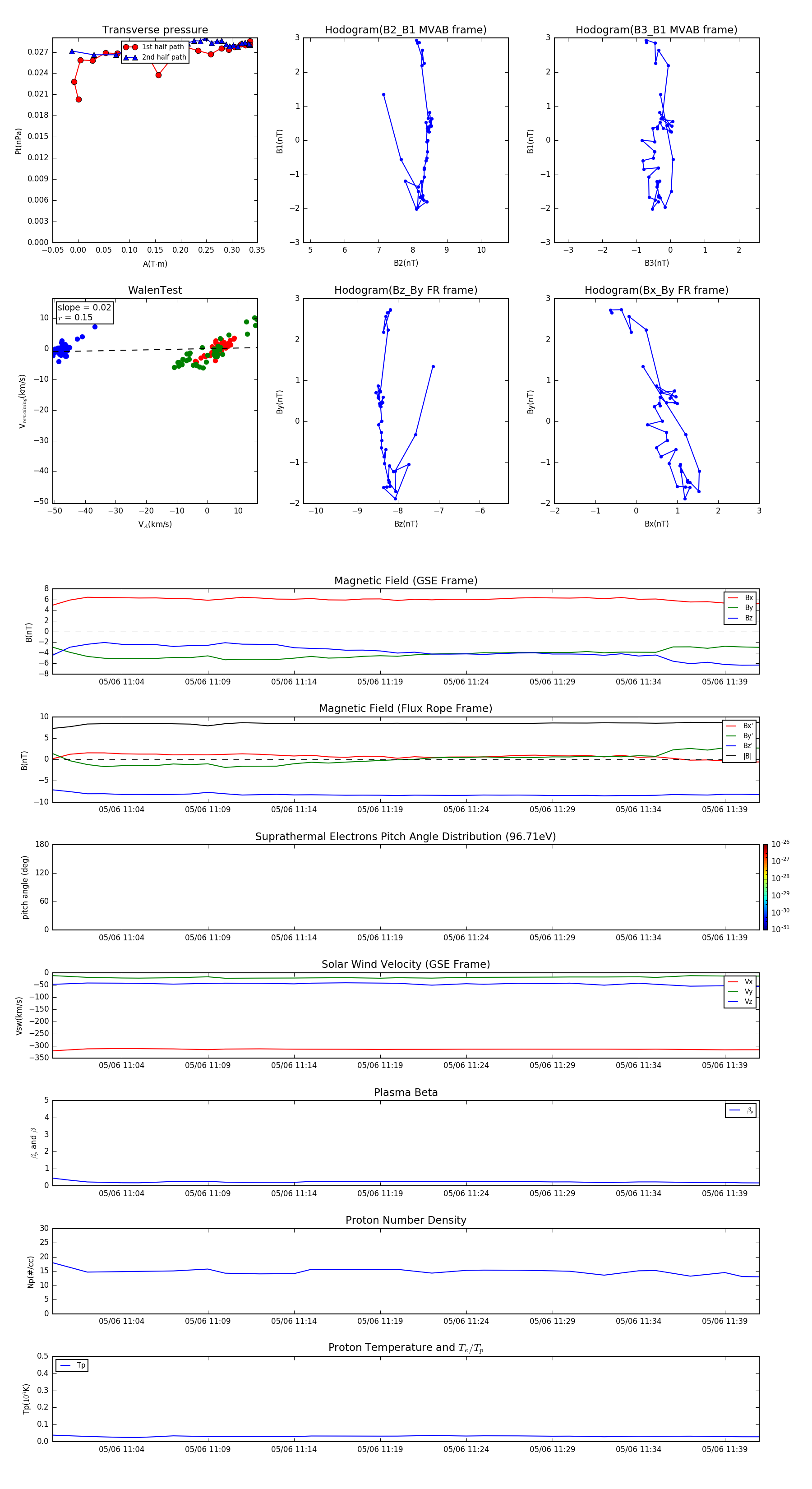
Flux Rope in 2002

Flux Rope Event 2002-05-06 11:00 ~ 2002-05-06 11:41 (42 minutes)


plot