HOME   LIST
‹–   –›

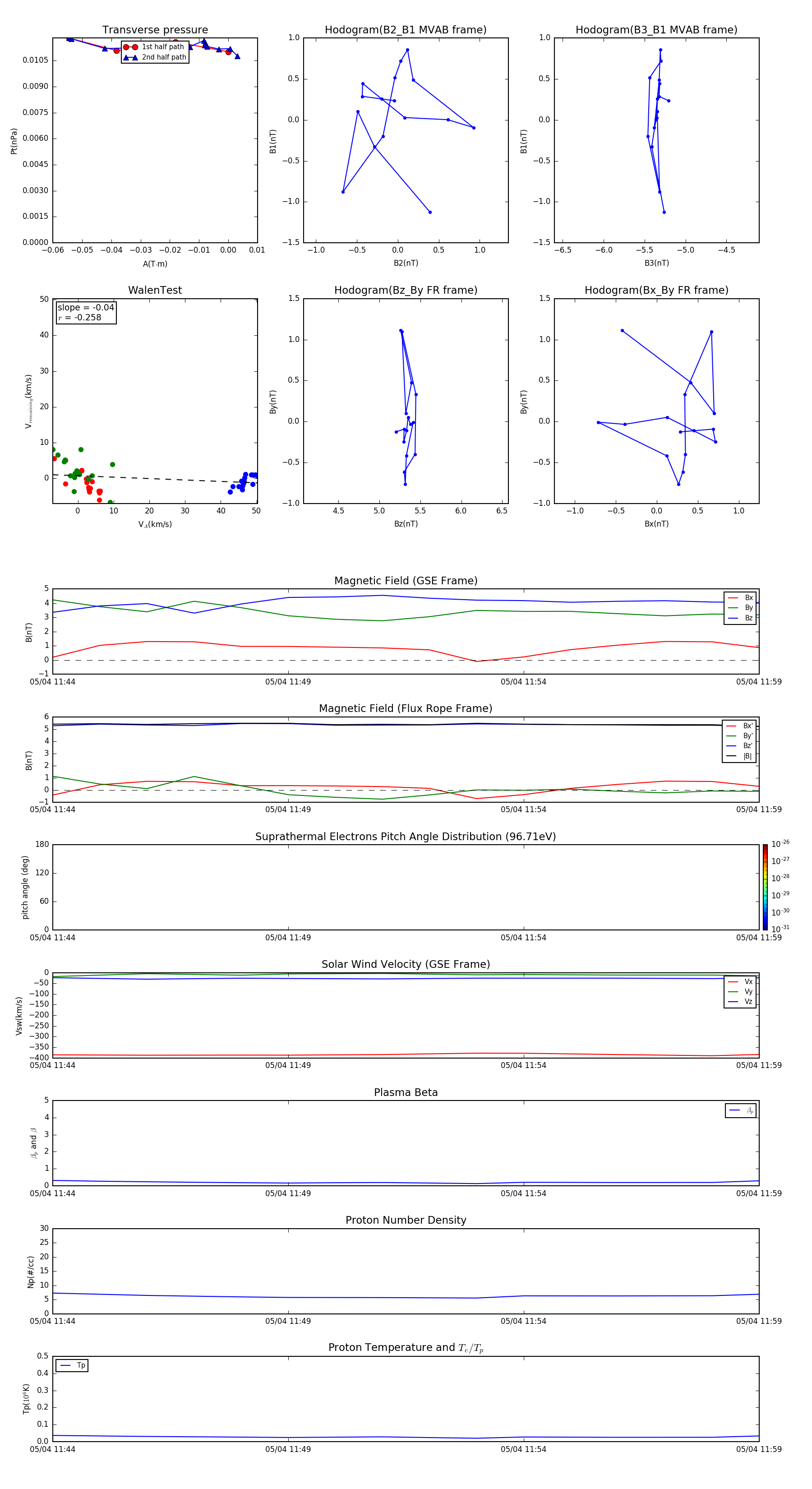
Flux Rope in 2002

Flux Rope Event 2002-05-04 11:44 ~ 2002-05-04 11:59 (16 minutes)


plot