HOME   LIST
‹–   –›

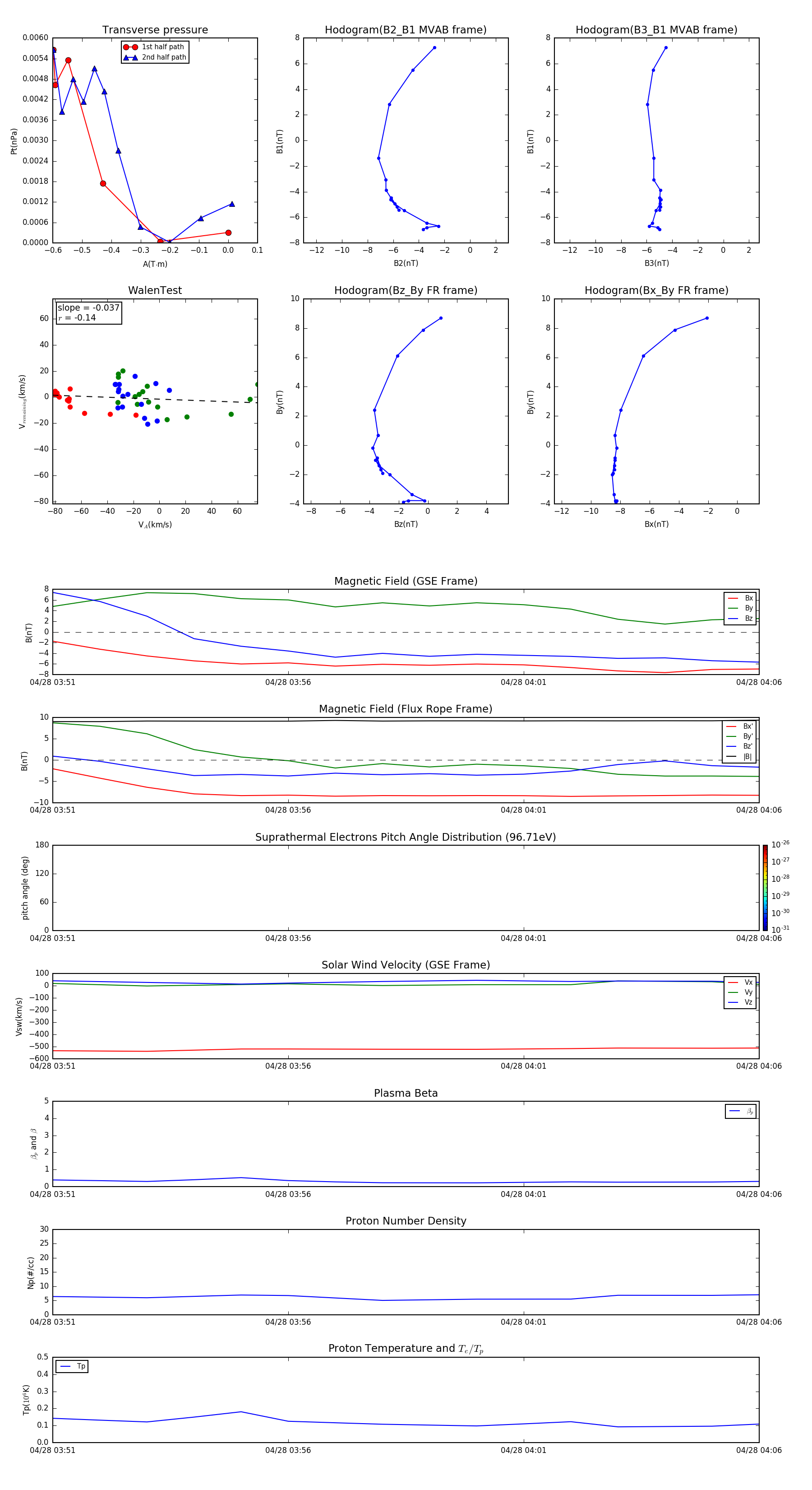
Flux Rope in 2002

Flux Rope Event 2002-04-28 03:51 ~ 2002-04-28 04:06 (16 minutes)


plot