HOME   LIST
‹–   –›

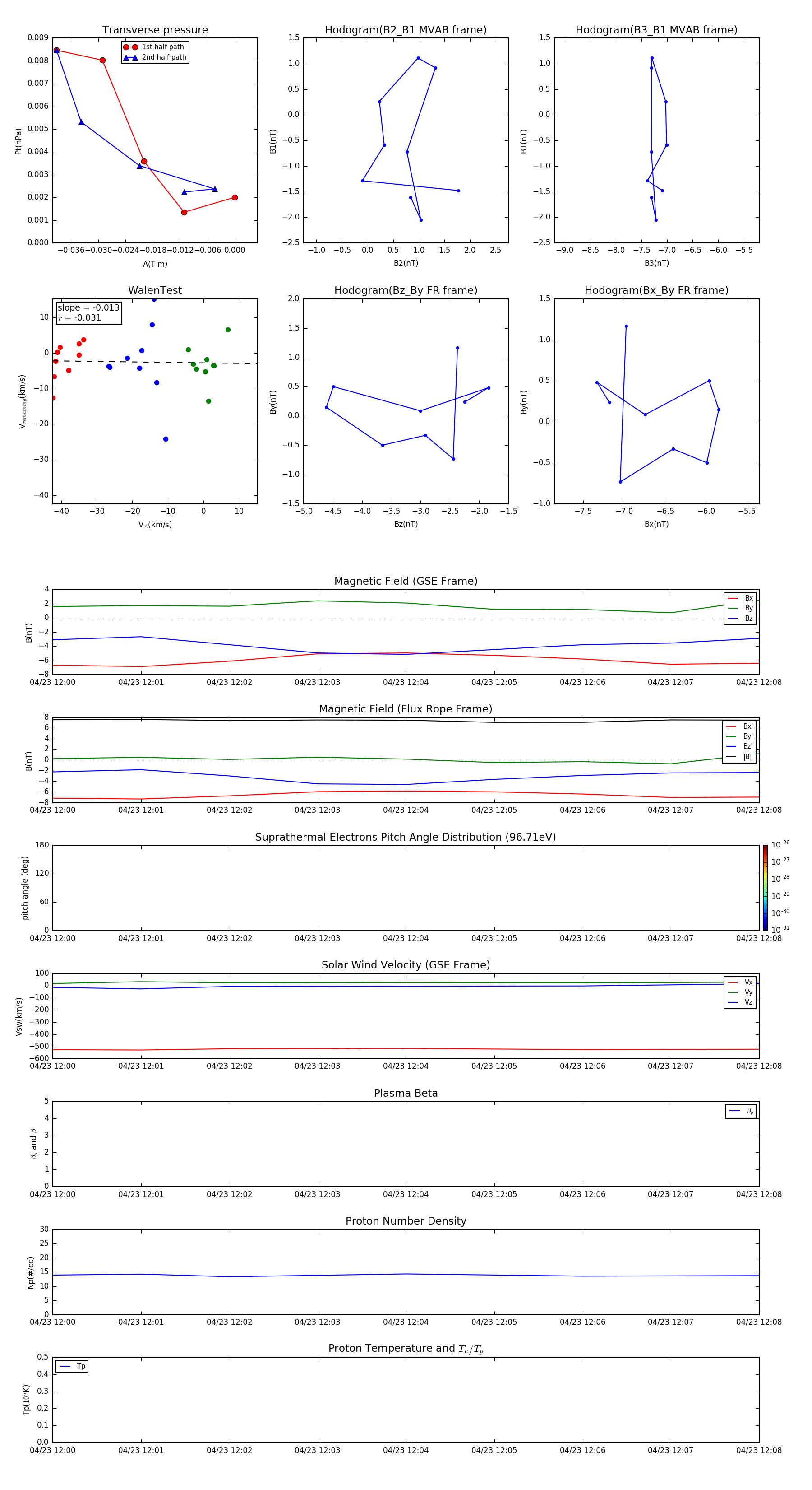
Flux Rope in 2002

Flux Rope Event 2002-04-23 12:00 ~ 2002-04-23 12:08 (9 minutes)


plot