HOME   LIST
‹–   –›

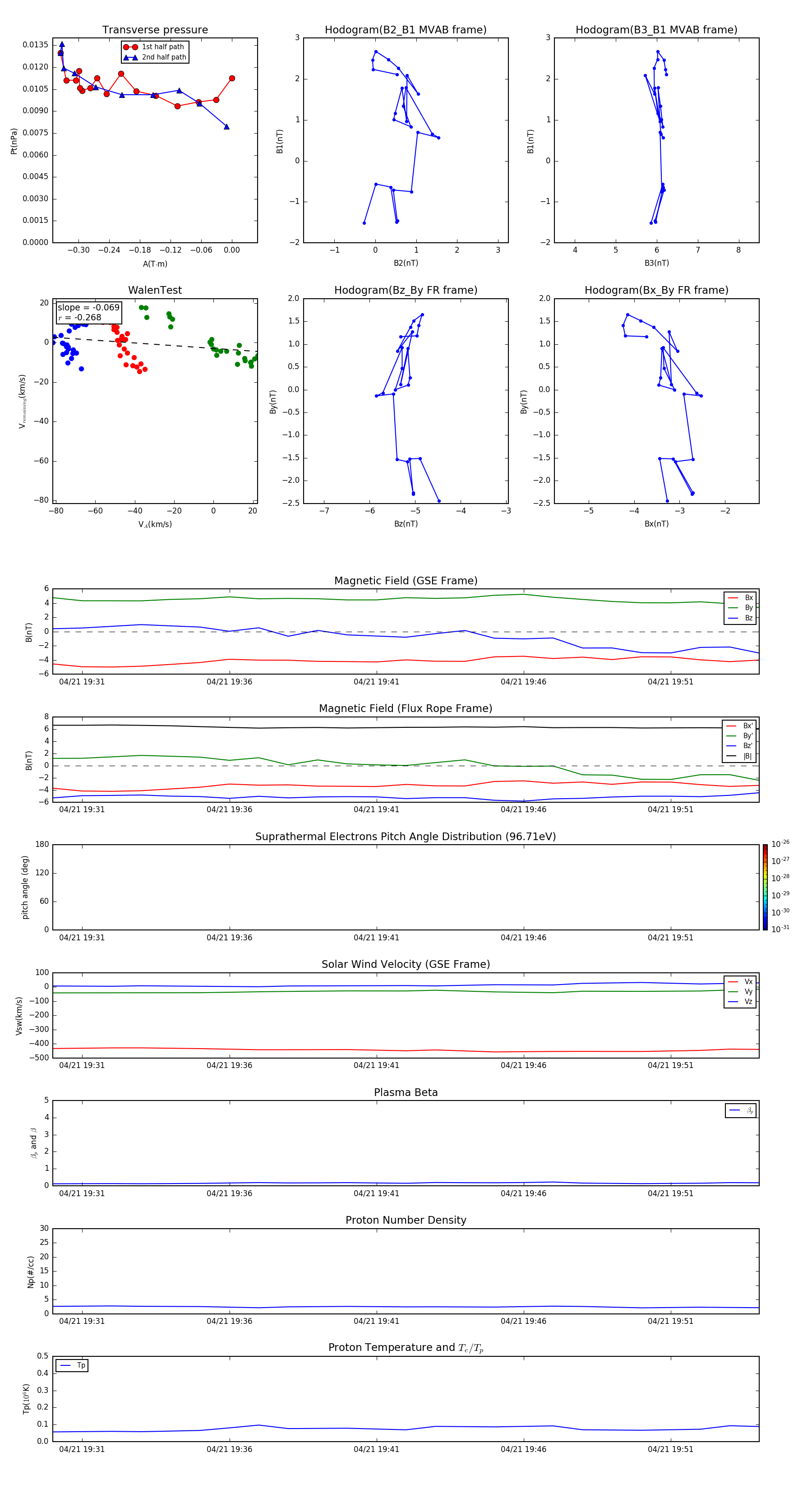
Flux Rope in 2002

Flux Rope Event 2002-04-21 19:30 ~ 2002-04-21 19:54 (25 minutes)


plot