HOME   LIST
‹–   –›

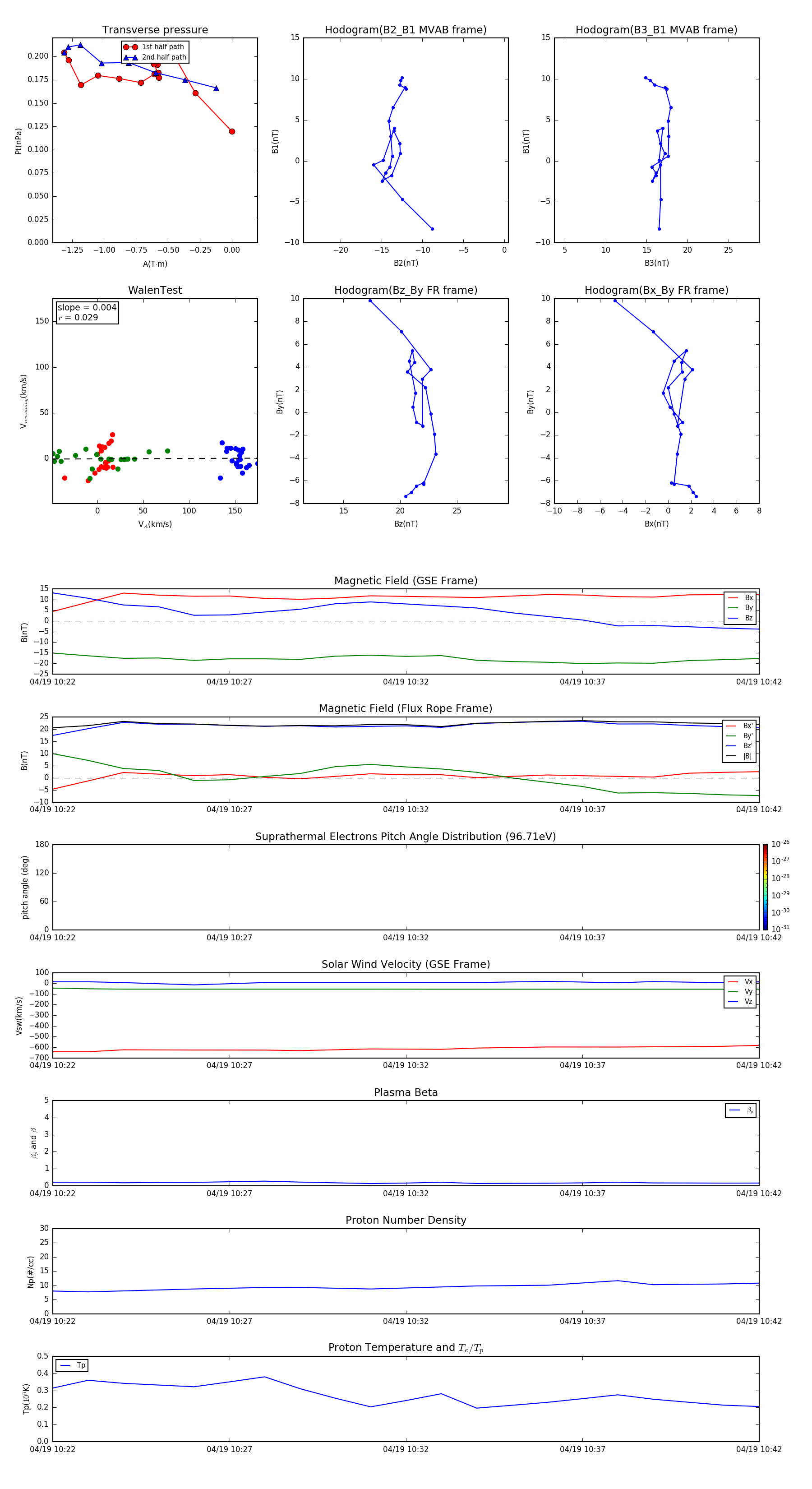
Flux Rope in 2002

Flux Rope Event 2002-04-19 10:22 ~ 2002-04-19 10:42 (21 minutes)


plot