HOME   LIST
‹–   –›

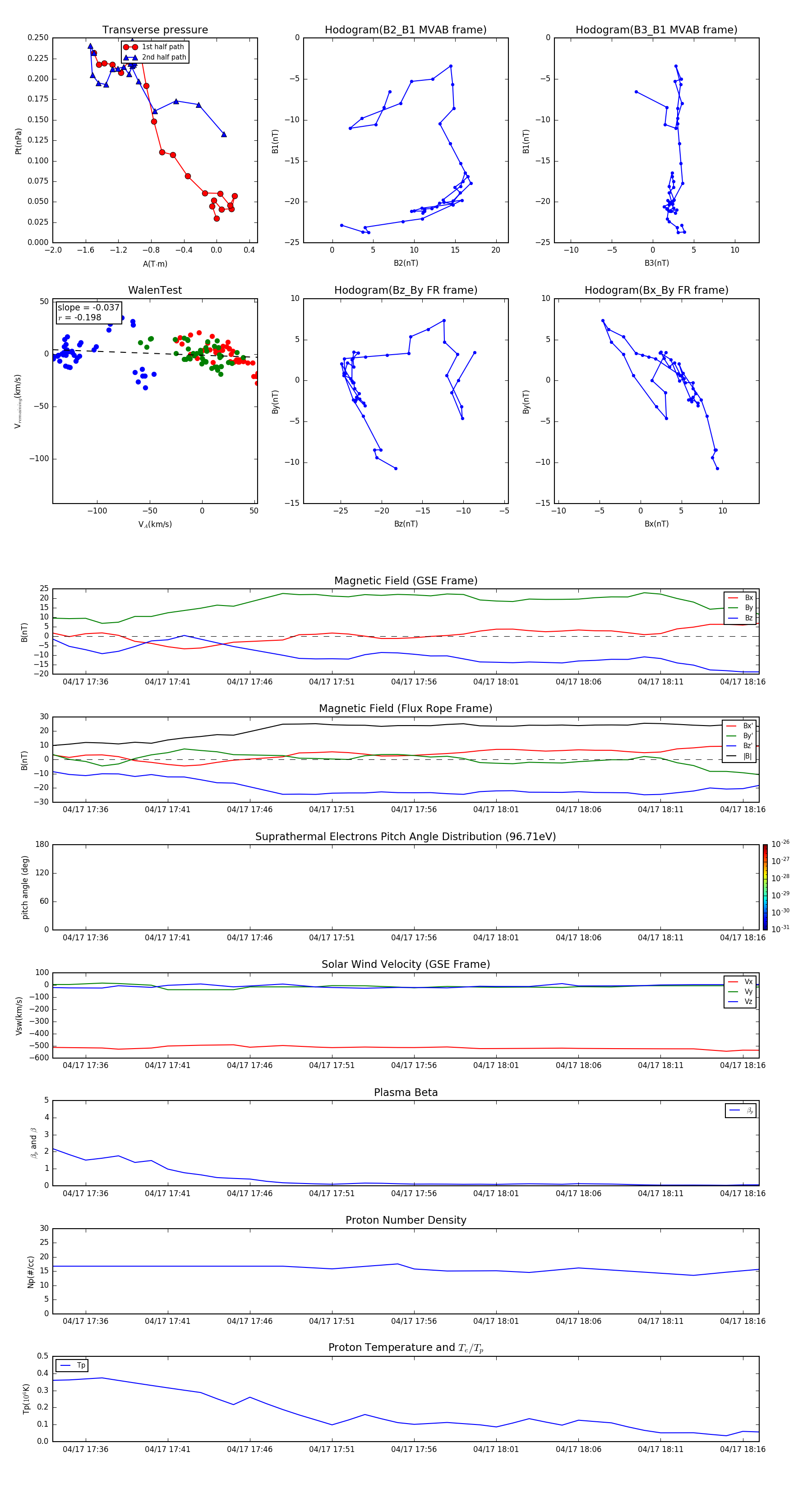
Flux Rope in 2002

Flux Rope Event 2002-04-17 17:34 ~ 2002-04-17 18:17 (44 minutes)


plot