HOME   LIST
‹–   –›

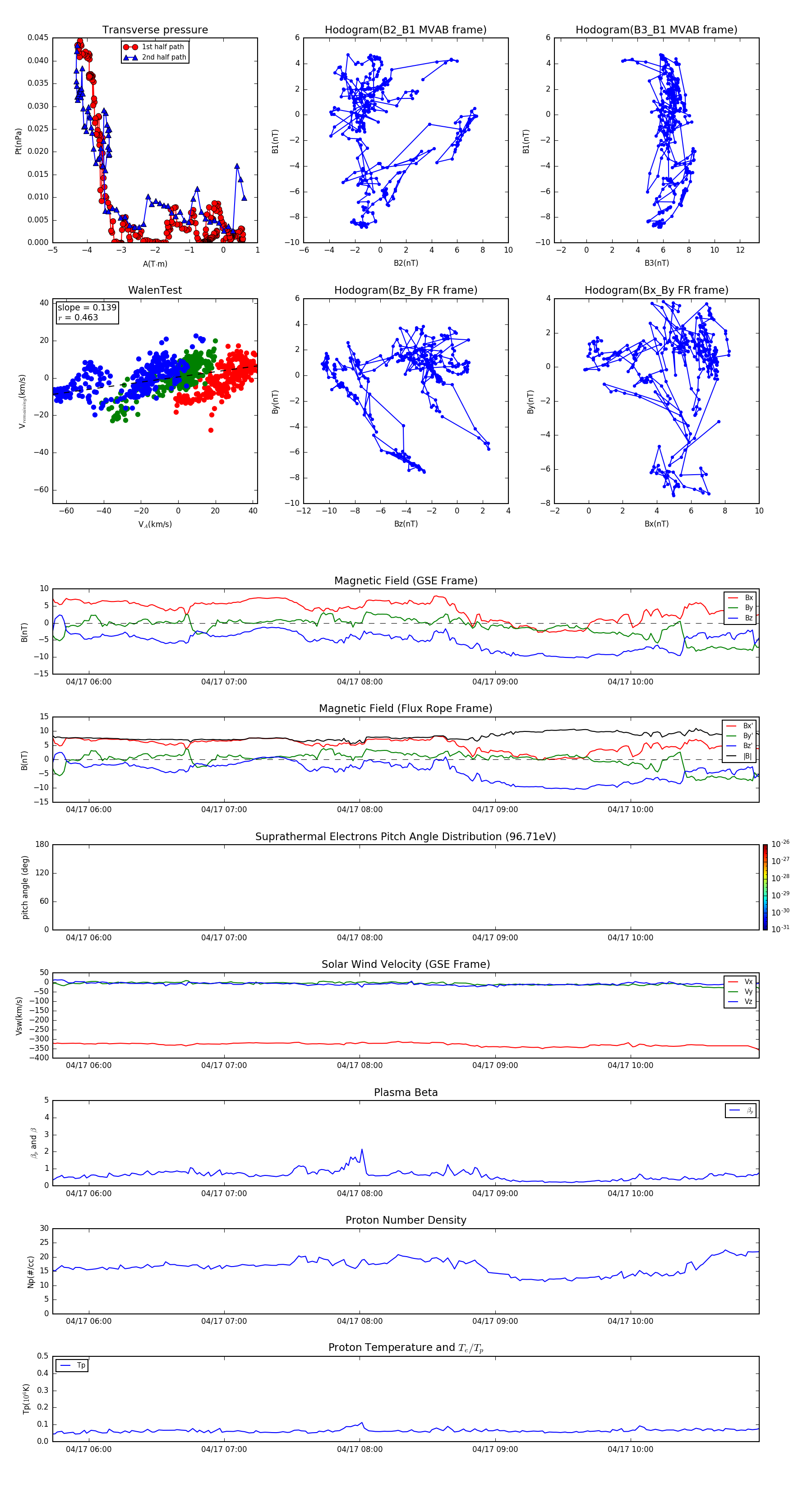
Flux Rope in 2002

Flux Rope Event 2002-04-17 05:44 ~ 2002-04-17 10:57 (314 minutes)


plot