HOME   LIST
‹–   –›

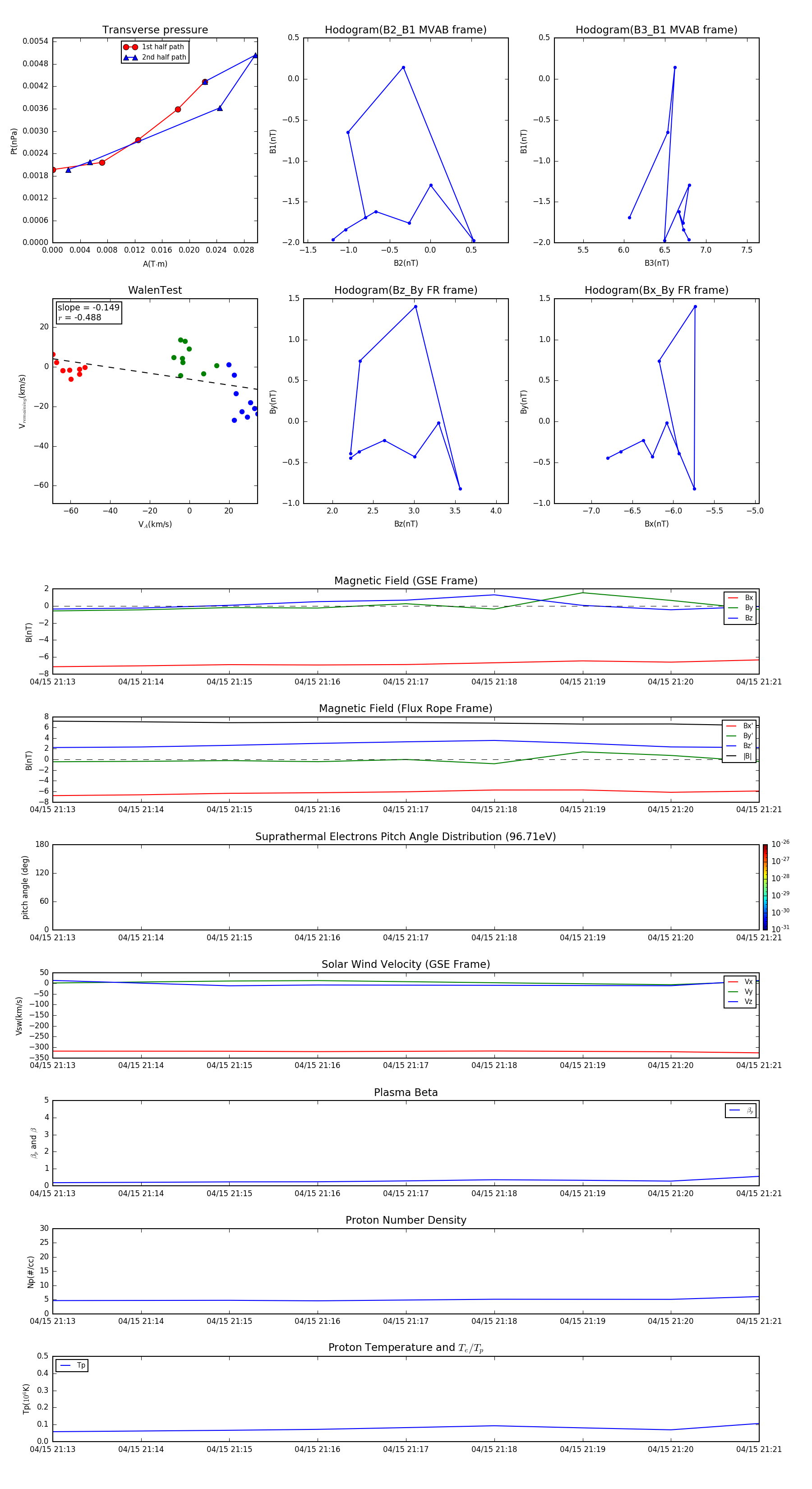
Flux Rope in 2002

Flux Rope Event 2002-04-15 21:13 ~ 2002-04-15 21:21 (9 minutes)


plot