HOME   LIST
‹–   –›

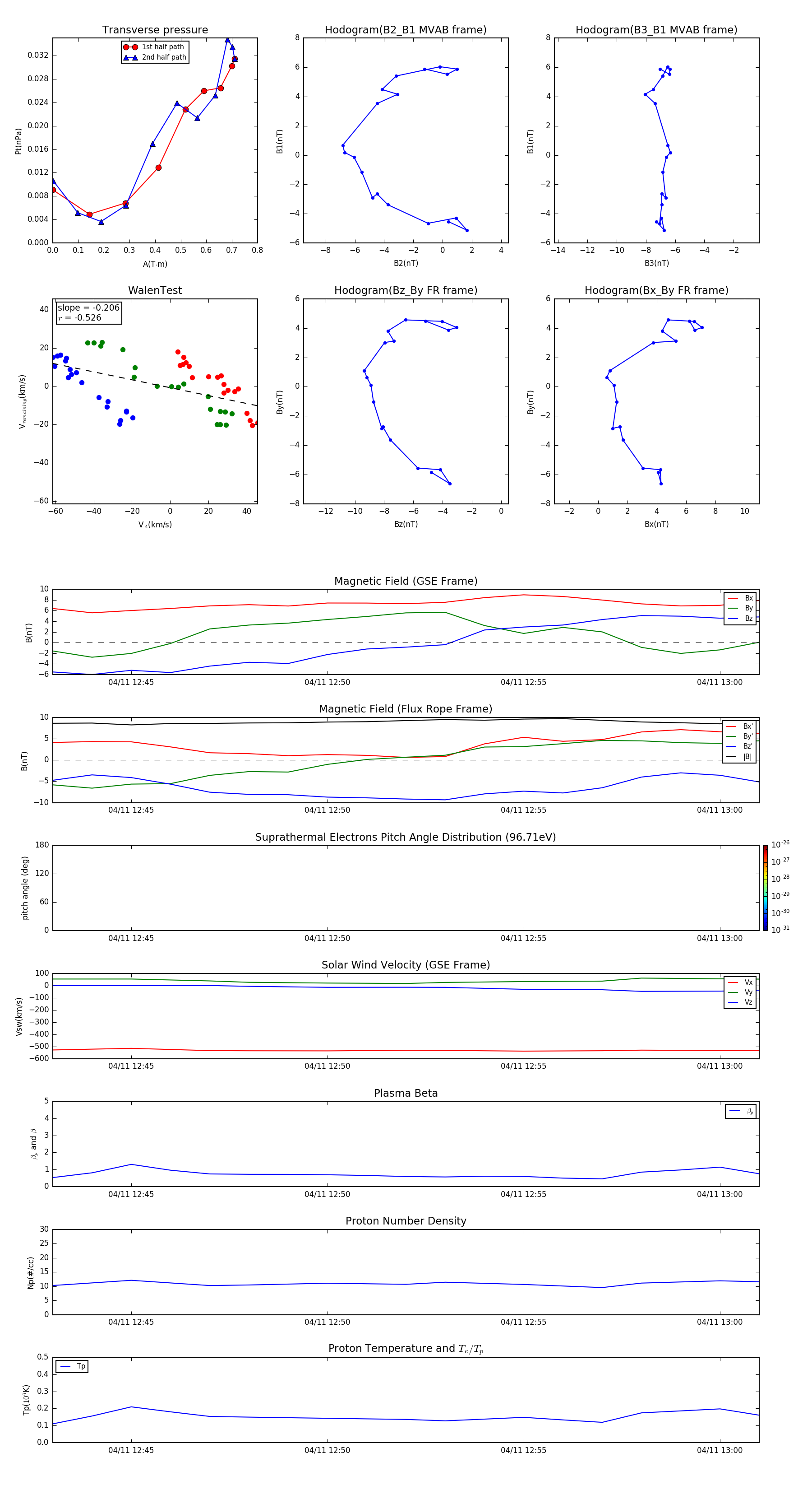
Flux Rope in 2002

Flux Rope Event 2002-04-11 12:43 ~ 2002-04-11 13:01 (19 minutes)


plot